你好,我是Tony Bai。
这节课,我们将一起入门Kubernetes的核心概念,并重点讨论在K8s中部署Go服务的典型模式,包括配置管理、健康检查和资源管理。最后,我们将深入剖析主流的平滑发布策略——滚动更新、蓝绿部署与金丝雀发布,理解它们的原理、优缺点,以及Go应用如何配合这些策略实现无缝升级。
这两节课学完,你将能够为你的Go应用插上云原生的翅膀,使其部署更简单、升级更平滑、运行更稳健。
Kubernetes部署:Go服务在云原生时代的“标准舞台”
我们的Go应用已经容器化,并且在Docker Compose环境中能够与依赖服务协同工作了。但是,如何在生产环境中大规模地管理、伸缩、容错并自动化这些容器化应用呢? 答案在当前的云原生时代几乎是唯一的,那就是 Kubernetes(K8s)。Kubernetes已经成为容器编排领域的事实标准,它提供了一个健壮、可扩展、声明式的框架,用于自动化容器化应用的部署、扩展和管理。对于我们精心构建的Go服务来说,Kubernetes正是那个能让它们在生产环境中大放异彩的“标准舞台”。
理解Kubernetes的核心概念,并掌握如何在其中部署和管理我们的Go服务,是Go工程师迈向云原生运维的关键一步。更重要的是,Kubernetes提供的环境和能力,也为我们后续要讨论的平滑发布策略(如滚动更新、蓝绿部署、金丝雀发布)奠定了基础。没有Kubernetes这样的编排平台,许多高级的发布和运维技术将难以实现。
Kubernetes核心概念入门
要理解Kubernetes,就要从其核心概念开始。下面是Kubernetes这个平台的一些核心概念,我们逐一来看一下。
-
Pod:K8s中可以创建和管理的最小部署单元。一个Pod代表集群中一个运行的进程。它可以包含一个或多个紧密协作的容器,这些容器共享同一个网络命名空间、存储卷,并且可以在同一节点上被共同调度。
-
Service(服务):K8s Service为一组逻辑上相关的Pod提供一个稳定的网络入口点。它会给这组Pod分配一个唯一的、虚拟的IP地址(ClusterIP)和一个DNS名称,集群内的其他应用可以通过这个ClusterIP或DNS名称来访问这些Pod,Service会自动进行负载均衡。
-
Deployment(部署):Deployment是K8s中用于声明式地管理应用副本和更新的一种控制器。你可以在Deployment中定义期望的应用状态,Deployment控制器会持续工作以确保集群的实际状态与期望状态一致。它支持滚动更新和回滚等发布策略。
-
ReplicaSet(副本集):ReplicaSet确保在任何给定时间都有指定数量的Pod副本在运行。它通常不直接使用,而是由Deployment在内部创建和管理。
-
Namespace(命名空间):Namespace用于在同一个物理集群内创建多个虚拟的、逻辑隔离的集群环境,可以用来隔离不同团队、项目或环境的资源。
-
ConfigMap(配置映射)与 Secret(保密字典):
-
ConfigMap:用于存储应用的非敏感配置数据,并将其以环境变量、命令行参数或挂载卷的形式注入到Pod的容器中。
-
Secret:专门用于存储敏感数据,如密码、API密钥、TLS证书等。
-
-
Ingress(入口):(可选)定义了从集群外部访问集群内部Service的规则,通常是HTTP和HTTPS路由,需要Ingress Controller配合。
理解这些核心概念,是我们后续讨论如何在K8s中部署Go服务的基础。它们就像Kubernetes这座复杂城市的“街道”、“建筑”和“基础设施”,为我们的Go应用容器提供了运行的场所和交互的规则。
熟悉了这些基本构件之后,我们自然会问:如何将这些概念组合起来,形成一套行之有效的方案,真正把我们的Go服务部署到Kubernetes集群中,并让它稳定、高效地运行起来呢?这就引出了我们在K8s中部署Go服务的典型模式。
在Kubernetes中部署Go服务的典型模式
在Kubernetes中部署一个Go服务(或其他任何类型的服务),通常不是简单地运行一个Pod那么简单。为了实现高可用、可伸缩、易于管理和配置的目标,我们需要将前面介绍的多个核心概念(如Deployment、Service、ConfigMap、Secret、Health Probes等)有机地组合起来,形成一套标准的、可重复的部署模式。
掌握这种典型模式至关重要,因为它不仅是生产环境中部署Go服务的最佳实践,也是后续实现自动化运维、持续集成/持续交付(CI/CD)以及高级发布策略(如滚动更新、蓝绿部署)的基础。一个精心设计的部署模式,能够让你的Go服务在Kubernetes这个强大的平台上充分发挥其潜力,同时显著降低运维的复杂度和风险。
接下来,我们将通过编写YAML声明式配置文件的方式,来具体展示这个典型模式是如何构成的,以及Go应用自身需要如何配合。一个最小但能体现核心思想的生产级Go服务部署,通常至少会涉及Deployment和Service这两个关键的Kubernetes资源对象。
编写Deployment YAML
Deployment是Kubernetes中用于声明式地管理应用副本(Pod)和更新策略的核心对象。它确保了我们期望数量的Go应用实例始终在运行,并能在版本更新时进行平滑的滚动升级。
下面是一个部署简单Go Web服务的 myapp-deployment.yaml 文件示例:
# myapp-deployment.yaml
apiVersion: apps/v1 # 1. 指定API版本,apps/v1是当前稳定版本
kind: Deployment # 2. 声明资源类型为Deployment
metadata: # 3. 元数据,用于标识和组织资源
name: my-go-app-deployment # Deployment的名称,在Namespace内唯一
labels: # 标签,用于选择和组织资源
app: my-go-app # 例如,app=my-go-app 可以被Service用来选择此Deployment管理的Pod
version: v1.0.0 # 可以加上版本标签,便于管理
spec: # 4. 规格,定义Deployment的期望状态
replicas: 3 # 期望运行3个Pod副本,K8s会努力维持这个数量
selector: # 5. 选择器,定义此Deployment管理哪些Pod
matchLabels:
app: my-go-app # 它必须与下面template.metadata.labels中的标签匹配
# (注意:通常版本标签不放在selector中,以便Service可以同时选择新旧版本Pod进行滚动更新)
template: # 6. Pod模板,描述如何创建每个Pod实例
metadata:
labels: # Pod自身的标签,必须包含selector中定义的标签
app: my-go-app
version: v1.0.0 # Pod也带上版本标签
spec: # Pod的规格
containers: # 定义Pod中运行的容器列表(通常Go服务只有一个主容器)
- name: my-go-app-container # 容器名称,在Pod内唯一
image: your-registry/my-go-app:v1.0.0 # 7. 指定Go应用的Docker镜像及其版本标签
imagePullPolicy: IfNotPresent # (可选) 镜像拉取策略,IfNotPresent表示如果本地已有则不拉取
ports:
- name: http # (可选) 为端口命名,便于引用
containerPort: 8080 # 8. 应用在容器内部监听的端口号
protocol: TCP # (可选) 默认为TCP
# --- 9. 通过环境变量传递配置 ---
env:
- name: APP_DATABASE_URL # 环境变量名
valueFrom: # 值从其他地方获取
secretKeyRef: # 从一个Secret对象中获取
name: db-credentials-secret # Secret对象的名称
key: database_url # Secret中对应的键 (key)
- name: LOG_LEVEL
valueFrom:
configMapKeyRef: # 从一个ConfigMap对象中获取
name: app-configmap # ConfigMap对象的名称
key: log.level # ConfigMap中对应的键
# 也可以直接设置固定值的环境变量:
# - name: GIN_MODE
# value: "release"
# --- 10. 健康检查 (Health Probes) ---
livenessProbe: # 存活探针:判断容器是否仍在运行且健康
httpGet: # 通过HTTP GET请求检查
path: /healthz # Go应用需要提供这个HTTP端点
port: 8080 # 对应containerPort
scheme: HTTP # (可选) 默认为HTTP
initialDelaySeconds: 15 # 容器启动后15秒开始第一次探测
periodSeconds: 20 # 每20秒探测一次
timeoutSeconds: 5 # 探测超时时间 (默认1s)
successThreshold: 1 # (可选) 连续1次成功即认为健康 (默认1)
failureThreshold: 3 # 连续3次失败后认为不健康 (K8s会重启容器)
readinessProbe: # 就绪探针:判断容器是否准备好接收流量
httpGet:
path: /readyz # Go应用需要提供这个HTTP端点
port: 8080
initialDelaySeconds: 5 # 容器启动后5秒开始探测
periodSeconds: 10
timeoutSeconds: 5
failureThreshold: 3 # 连续3次失败后认为未就绪 (Service会将其从负载均衡中移除)
# startupProbe: (K8s 1.18+) # 启动探针,用于启动时间较长的应用 (可选)
# httpGet:
# path: /startupz
# port: 8080
# failureThreshold: 30 # 允许较多次失败,给足启动时间
# periodSeconds: 10 # 探测间隔
# --- 11. 资源请求与限制 (Resource Requests and Limits) ---
resources:
requests: # Pod调度时,节点必须能满足这些最小资源请求
memory: "64Mi" # 请求64兆字节内存
cpu: "100m" # 请求0.1 CPU核心 (100 millicores)
limits: # 容器使用的资源不能超过这些硬性限制
memory: "128Mi" # 内存上限128Mi
cpu: "500m" # CPU上限0.5核心
# (可选) terminationGracePeriodSeconds: 30 # Pod停止时,给容器优雅退出的宽限时间 (默认30s)
# (可选) imagePullSecrets: # 如果镜像是私有的,需要指定拉取凭证
# - name: my-registry-secret
下面,我们针对这份Deployment文件的几个关键点简单说明一下:
-
apiVersion和kind:标准K8s对象头,指明API版本和资源类型。 -
metadata:包含name(Deployment的唯一标识)和labels(用于组织和选择)。labels非常重要,Service会用它来找到这个Deployment管理的Pod。 -
spec:定义了Deployment的期望状态。 -
replicas:期望运行的Pod副本数量。K8s会自动维护这个数量,如果某个Pod挂了,会自动创建一个新的。 -
selector:告诉Deployment它应该管理哪些Pod。matchLabels必须与下面template.metadata.labels中的标签一致。 -
template:这是Pod的模板,Deployment会根据这个模板来创建新的Pod。 -
image:指定你的Go应用打包好的Docker镜像地址和版本标签。 -
containerPort:声明容器内部应用监听的端口。这本身不暴露端口到外部,但Service会用到它。 -
env:通过环境变量向Go应用注入配置。这里演示了从Secret(用于敏感数据如DB URL)和ConfigMap(用于非敏感数据如日志级别)中获取值。Go应用需要能从环境变量中读取这些配置(例如,使用os.Getenv()或Viper等库的AutomaticEnv()功能)。 -
Health Probes(健康检查):这是让Kubernetes能够感知你的Go应用健康状况的关键机制。Deployment中可以配置三种探针:
-
livenessProbe(存活探针):用于判断容器是否“活着”。如果探测失败,Kubernetes会重启容器。 -
readinessProbe(就绪探针):用于判断容器是否“准备好”接收流量。如果探测失败,Pod的IP地址会从所有匹配的Service的端点列表中移除。 -
startupProbe(启动探针, K8s 1.18+):(可选)用于那些启动过程可能比较耗时的应用。在启动探针成功之前,存活探针和就绪探针不会开始。这可以防止应用因启动慢而被存活探针过早杀死。
-
这些探针可以通过HTTP GET、TCP Socket连接或在容器内执行命令等方式进行。对于Go Web服务,HTTP GET是最常用的方式。Go应用自身需要如何实现这些探针端点,我们稍后会详细讨论。
-
resources(资源请求与限制):-
requests:Pod在被调度到某个Node上时,Node必须拥有足够的可用资源来满足这些请求。它也影响Pod的服务质量等级(QoS)。 -
limits:容器可以使用的资源硬上限。如果内存使用超过limit,容器可能会被OOMKilled;如果CPU使用时长超过limit,可能会被节流。为Go应用设置合理的资源请求和限制非常重要,以保证集群的稳定性和资源的有效利用。
-
Go应用如何配合Deployment的定义
为了让我们的Go应用能够良好地在上述Deployment的管理下运行,应用本身需要做一些适配。
首先是读取配置。Go应用需要能够从环境变量中读取配置(如使用标准库的 os.Getenv(),或者像 spf13/viper 这样的库可以通过 AutomaticEnv() 功能自动绑定环境变量)。如果Deployment中配置是通过文件卷(Volume Mounts from ConfigMap/Secret)挂载的,那么Go应用就需要从指定的挂载路径读取这些配置文件。
其次是实现健康检查端点。这是至关重要的一环,直接关系到应用在Kubernetes中的稳定性和可用性。Go应用(通常是Web服务)需要实现Deployment中 livenessProbe、readinessProbe(以及可能的 startupProbe)通过 httpGet 指定的HTTP路径和端口。
/healthz(Liveness Probe 端点实现):这个端点的实现逻辑应该非常简单和轻量。它的核心目标是确认应用进程本身是否还在运行,并且其内部核心循环(例如HTTP服务器的监听循环)没有僵死。存活探针不应该检查外部依赖(如数据库连接状态、下游服务是否可达等)的健康状况。如果仅仅因为一个外部依赖暂时抖动或不可用,就导致Kubernetes重启你的应用容器,这往往是不必要的,甚至可能加剧问题(例如,所有实例同时重启去冲击一个本已不堪重负的数据库)。一个好的存活探针可能仅仅是简单地返回http.StatusOK(状态码200)。如果应用内部有可以快速检测到的致命的、不可恢复的内部错误状态,也可以在此反映。
// 示例:Go应用中简单的Liveness Probe Handler
// http.HandleFunc("/healthz", func(w http.ResponseWriter, r *http.Request) {
// w.WriteHeader(http.StatusOK)
// fmt.Fprintln(w, "ok")
// })
-
/readyz(Readiness Probe 端点实现):就绪探针的逻辑应该比存活探针更全面和严格。它的目标是告诉Kubernetes,当前这个Pod实例是否真正准备好处理生产流量。应用在完成所有关键的初始化工作之前,不应该让/readyz返回成功。这些初始化工作可能包括:- 成功连接到所有必需的数据库和缓存服务。
- 加载完必要的配置和数据到内存中。
- 所有内部的核心模块和goroutine已正常启动并准备就绪。
- 依赖的关键下游服务(如果这些服务的不可用会导致本服务也无法正常提供核心功能)初步可达。一旦
/readyz返回成功(通常是http.StatusOK),Kubernetes就会认为这个Pod实例已经就绪,并会将其加入到对应Service的负载均衡池中,开始接收流量。在应用运行期间,如果检测到自身某个关键的、使其无法正常提供核心服务的状态(例如,与主数据库的连接断开且无法恢复,或者某个核心内部组件故障),/readyz应该开始返回失败状态码(如http.StatusServiceUnavailable(503))。这样,Kubernetes就能将其从负载均衡中暂时移除,避免将新的用户请求导入到这个有问题的实例,直到它恢复正常。
// 示例:Go应用中稍复杂的Readiness Probe Handler (概念性)
// var isAppReady bool // 由应用初始化逻辑和状态监控更新
// var readinessMux sync.RWMutex // 保护isAppReady的并发访问
//
// func setReadyStatus(ready bool) {
// readinessMux.Lock()
// isAppReady = ready
// readinessMux.Unlock()
// }
//
// func readinessHandler(w http.ResponseWriter, r *http.Request) {
// readinessMux.RLock()
// currentReadyStatus := isAppReady
// readinessMux.RUnlock()
//
// if currentReadyStatus /* && checkCriticalDependencies() */ {
// w.WriteHeader(http.StatusOK)
// fmt.Fprintln(w, "ready")
// } else {
// w.WriteHeader(http.StatusServiceUnavailable)
// fmt.Fprintln(w, "not ready")
// }
// }
// http.HandleFunc("/readyz", readinessHandler)
/startupz(Startup Probe 端点实现, K8s 1.18+):(可选)如果应用启动过程确实非常耗时(例如,需要几分钟来预热大量缓存数据或建立复杂的外部连接),可以使用启动探针。其实现逻辑可以与就绪探针类似,或者是一个更简单的、仅表示“主要启动流程已完成”的信号。一旦启动探针成功,其职责就完全移交给了后续的存活探针和就绪探针。
通过精心设计和实现这些健康检查端点,Go应用就能与Kubernetes的生命周期管理机制良好协作,从而实现更高的可用性和稳定性。
编写Service YAML
Service为一组具有相同标签的Pod(由Deployment管理)提供一个统一的、稳定的访问入口(ClusterIP和DNS名称),并在这组Pod之间进行负载均衡。下面是一个将上述Deployment暴露为集群内部服务的 myapp-service.yaml 示例:
# myapp-service.yaml
apiVersion: v1 # Service属于核心API组 (core/v1)
kind: Service
metadata:
name: my-go-app-service # Service的名称
labels:
app: my-go-app # (可选) Service也可以有自己的标签
spec:
selector: # 1. 选择器,关键!它必须匹配你希望此Service代理的Pod的标签
app: my-go-app # 这里选择了所有带有 app=my-go-app 标签的Pod
ports:
- name: http # (可选) 端口名称
protocol: TCP # (可选) 默认为TCP
port: 80 # 2. Service自身暴露给集群内部其他Pod访问的端口号
targetPort: 8080 # 3. 流量将被转发到后端Pod容器的哪个端口 (必须与Pod模板中定义的containerPort匹配)
type: ClusterIP # 4. Service类型 (默认为ClusterIP)
# ClusterIP: 只在集群内部可见,通过一个内部IP地址访问。
# NodePort: 在每个集群节点的某个静态端口上暴露服务 (通常用于测试或特定场景)。
# LoadBalancer: (通常在云环境中如AWS, GCP, Azure) 会自动创建一个外部负载均衡器,
# 将外部流量导入到此Service。
# ExternalName: 将Service映射到一个外部的DNS名称 (通过CNAME记录)。
我们针对这份Service文件的几个关键点简单说明一下:
-
selector:这是Service与Pod关联的核心。Service会持续监控集群中所有带有匹配标签(这里是app: my-go-app)的Pod,并将它们作为自己的后端端点(Endpoints)。 -
port:Service监听的端口。集群内的其他应用如果想访问my-go-app服务,就会连接到这个Service的ClusterIP和这个port(例如,http://my-go-app-service:80)。 -
targetPort:Service接收到流量后,会将流量转发到后端某个Pod的这个端口上。这个值必须与Deployment中Pod模板里定义的containerPort一致。它可以是一个数字端口,也可以是Pod端口的命名引用(如果Deployment的ports中定义了name)。 -
type:决定了Service如何被访问。ClusterIP是最常见的类型,用于集群内部服务间的通信。
应用YAML到集群
当你编写好这些YAML文件后,可以使用 kubectl apply -f <filename.yaml> 命令将它们提交给Kubernetes集群的API Server。
kubectl apply -f myapp-configmap.yaml # 假设你还有ConfigMap和Secret的YAML文件
kubectl apply -f myapp-secret.yaml
kubectl apply -f myapp-deployment.yaml
kubectl apply -f myapp-service.yaml
以下是上述命令的执行效果:
-
Kubernetes会根据
myapp-deployment.yaml的定义,创建Deployment对象。 -
Deployment控制器会根据
replicas: 3和Pod模板,创建3个Pod的ReplicaSet,并确保3个Pod实例被调度到集群节点上运行。每个Pod会拉取your-registry/my-go-app:v1.0.0镜像,并根据定义的env、ports、probes、resources来启动容器。 -
同时,根据
myapp-service.yaml,Kubernetes会创建Service对象。Service会分配一个集群内部的IP地址(ClusterIP),并开始监控所有带有app: my-go-app标签的Pod。当这些Pod的Readiness Probe成功后,Service会将它们加入到自己的负载均衡池中。 -
此后,集群内的其他应用就可以通过
my-go-app-service的DNS名称(或ClusterIP)和Service定义的port(如80)来访问你的Go应用了,Service会自动将请求轮询(或其他负载均衡策略)到后端健康的3个Pod实例的targetPort(如8080)上。 -
你可以通过
kubectl get deployments、kubectl get pods、kubectl get services、kubectl describe pod <pod-name>、kubectl logs <pod-name> -c <container-name>等命令来查看部署状态和应用日志。
通过这种方式,我们就将Go应用以一种声明式的、可重复的、可扩展的方式部署到了Kubernetes中。
Go应用在Kubernetes环境下的日志与可观测性集成
虽然我们已经详细探讨过Go应用自身如何设计和实现可观测性,但在这里,我们还是要再从Kubernetes部署的角度简要说明一下集成方式。
-
日志(Logging):
-
Go应用侧:关键在于将所有日志(结构化的,如使用
log/slog)输出到标准输出(stdout)和标准错误(stderr)。这是云原生应用日志处理的最佳实践。 -
Kubernetes侧:Kubernetes集群通常会配置一个日志收集方案(例如,节点上运行Fluentd或Fluent Bit作为日志代理)。这些代理会自动收集所有容器的标准输出流,并将它们转发到集中的日志存储和分析系统(如Elasticsearch + Kibana、Grafana Loki、VictoriaLogs或云服务商提供的日志服务)。
-
开发者应避免让Go应用直接写入本地日志文件并自行管理轮转,因为这会与K8s的日志架构冲突,并使日志管理复杂化。
-
-
监控(Metrics & Tracing):
-
Go应用侧:
-
Metrics:Go应用应通过HTTP端点(通常是
/metrics)以Prometheus格式暴露其内部的关键性能指标和业务指标。 -
Tracing:Go应用应集成分布式追踪库(如OpenTelemetry),生成和传播Trace信息。
-
-
Kubernetes侧:
-
Metrics:Prometheus(通常通过Prometheus Operator部署在K8s中)可以配置为自动发现并抓取(scrape)集群内带有特定注解(如
prometheus.io/scrape: 'true')的Pod或Service暴露的/metrics端点。 -
Tracing:追踪数据通常由应用直接或通过Agent(如OpenTelemetry Collector部署为DaemonSet或Sidecar)发送到集中的追踪后端(如Jaeger、Zipkin、Grafana Tempo)。
-
-
通过这种方式,Go应用自身的日志和可观测性数据能够无缝地融入到Kubernetes集群的整体监控和日志管理体系中,为后续的故障排查、性能分析和告警打下基础。
我们已经成功地将Go应用容器化,并通过Kubernetes的Deployment和Service将其稳定地部署到了集群中,实现了配置管理、健康检查和基本的日志监控集成。这为我们的应用提供了一个健壮的运行环境。但是,软件开发是一个持续迭代的过程,新功能、Bug修复、性能优化层出不穷。当我们的Go应用需要发布新版本时,又将面临新的挑战:如何才能在升级过程中最大限度地减少甚至避免服务中断,保证用户体验的平滑过渡,并有效控制发布带来的风险呢?
平滑发布:实现Go应用的无缝升级与迭代
在快速迭代的现代软件开发中,频繁地发布新版本是常态。然而,每一次发布都如同一次“心脏搭桥手术”,操作不当就可能对“病人”(我们的线上服务)造成冲击:新版本可能引入未被发现的Bug,升级过程可能导致服务短暂中断或性能抖动,用户体验可能因此受到影响。因此,仅仅能够“部署”是不够的,我们还需要掌握“如何优雅地升级”,这就是平滑发布(也常被称为渐进式交付或零停机部署)所要解决的核心问题。
平滑发布的核心目标非常明确:
-
最大限度减少或避免服务中断(Zero Downtime Deployment / Near Zero Downtime):在从旧版本切换到新版本的过程中,用户应尽可能感受不到服务的停顿或不可用。
-
降低发布风险:通过逐步引入新版本并持续、密切地监控其在真实生产环境(或部分生产流量)下的表现,我们可以在问题影响范围扩大之前及时发现并处理。
-
具备快速回滚能力:如果新版本在线上暴露出严重问题,我们必须能够迅速、安全地将服务状态回退到上一个已知的稳定版本,将损失降到最低。
-
验证新版本在真实环境下的表现:在受控的、小范围的真实流量下观察新版本的功能、性能和稳定性,这比任何模拟环境的测试都更具说服力。
幸运的是,Kubernetes作为强大的容器编排平台,其Deployment对象本身就内置了对滚动更新(Rolling Update)这种基础平滑发布策略的支持。而对于更复杂、更精细的发布需求,Kubernetes生态(例如通过Service、Ingress以及Service Mesh工具如Istio、Linkerd,或渐进式交付工具如Argo Rollouts、Flagger)也为我们实现更高级的发布策略(如蓝绿部署、金丝雀发布)提供了强大的基础设施。
主流平滑发布策略详解
在理解了平滑发布的必要性和核心目标之后,现在让我们具体来看一看在Kubernetes生态中,有哪些主流的发布策略可以帮助我们实现这一目标(以Kubernetes Deployment或相关机制为例)。每种策略都有其独特的运作方式、优势和适用场景。我们将重点关注滚动更新、蓝绿部署和金丝雀发布这三种最常用且具有代表性的方法。
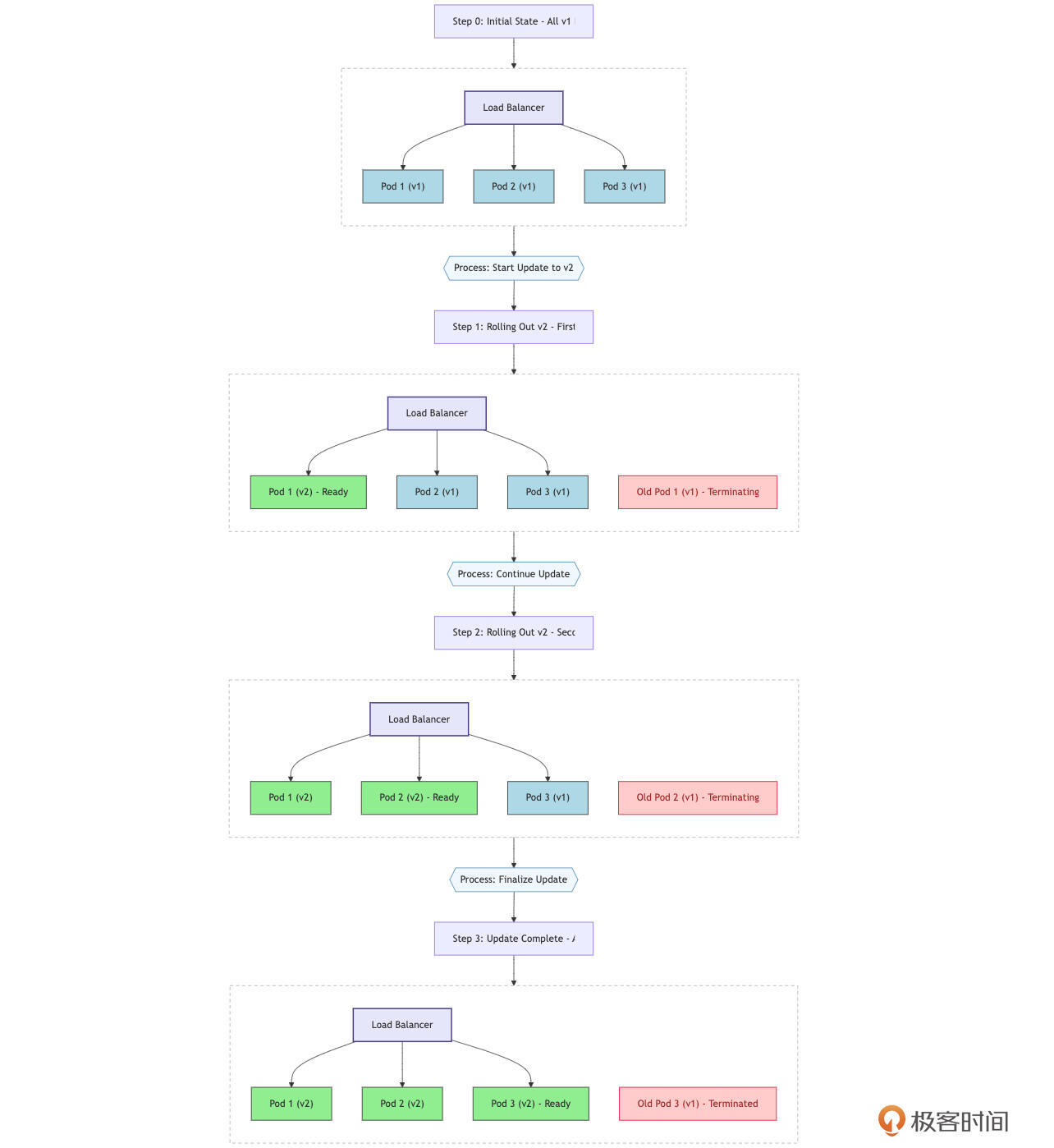
滚动更新(Rolling Update)
这是Kubernetes Deployment默认的更新策略(strategy: type: RollingUpdate)。它通过逐步地、分批次地用新版本的Pod替换旧版本的Pod来实现更新。在整个更新过程中,新旧版本的Pod会同时存在并共同处理流量。

Kubernetes Deployment通过 spec.strategy.rollingUpdate 字段下的 maxSurge 和 maxUnavailable 参数来精细控制更新过程:
-
maxSurge:在更新过程中,允许创建的超出期望副本数的Pod数量(或百分比)。例如,如果replicas: 3,maxSurge: 1,则在更新时最多可以有4个Pod运行。 -
maxUnavailable:在更新过程中,允许的最大不可用Pod数量(或百分比)。例如,如果replicas: 3,maxUnavailable: 1,则在更新时至少要有2个Pod是可用的。
Kubernetes 在更新 Pod 时,采用了一种先启动新版本 Pod、等待其就绪(通过 Readiness Probe),再停止旧版本 Pod 的策略。这种方法具有多个优点。
首先,它是 Kubernetes 的默认行为,实现相对简单且自动化程度高。在更新过程中,只要合理控制 maxUnavailable,服务基本可以保持不中断。
此外,该策略的资源利用率较高,因为不需要额外的完整环境。同时,它还支持版本回滚,用户可以通过命令 kubectl rollout undo deployment/... 轻松回退到之前的版本。
然而,这种更新方式也存在一些缺点。由于新旧版本的实例会在更新过程中同时存在并处理请求,如果新旧版本之间存在不兼容的 API 或数据格式变更,可能会引发问题。此外,尽管回滚操作相对直接,但回滚过程本身也可能对已经使用新版本的用户造成影响,尤其是在新版本涉及数据变更的情况下。因此,在进行版本更新时,需要综合考虑这些因素,以确保服务的稳定性和用户体验。
在这种模式下,Go应用与Kubernetes配合实现优雅退出(Graceful Shutdown)就显得至关重要了。
当 Kubernetes 停止旧版本的 Pod 时,会首先发送 SIGTERM 信号。为了确保应用能够妥善处理这一信号,Go 应用必须能够捕获它,停止接受新请求,并在 terminationGracePeriodSeconds 的时间内处理完所有已有请求,释放资源后再正常退出。这种机制能够有效避免正在处理的请求被粗暴中断,从而提升用户体验。
此外,在新旧版本同时服务的情况下,API 版本的兼容性也是一个重要考量。为了确保平稳过渡,新旧版本所提供的外部 API 及其内部交互接口必须向后兼容,或者可以通过 API 网关等机制进行适配,从而避免因接口不兼容而导致的问题。
最后,如果新版本涉及数据库 Schema 的变更,开发团队需要仔细规划迁移策略,以确保在过渡期间新旧版本的代码都能正确处理数据状态。这种周密的设计与实现,可以有效降低版本更新过程中可能出现的风险,确保服务的稳定性和可靠性。
蓝绿部署(Blue/Green Deployment)
蓝绿部署的前提是需要同时准备两套完全相同(硬件资源、网络配置等)但独立的生产环境:“蓝色”环境(Blue Environment)运行当前稳定的生产版本(v1),“绿色”环境(Green Environment)部署新版本(v2)。
开始时,所有生产流量都指向蓝色环境。当绿色环境部署完成并通过所有测试(包括在真实流量的子集下进行测试,如果可能)后,通过负载均衡器或DNS切换,将所有流量瞬间从蓝色环境切换到绿色环境。绿色环境成为新的生产环境,蓝色环境则作为热备份,如果绿色环境出现问题,可以快速将流量切回蓝色环境。

Kubernetes 本身并没有一个名为“蓝绿部署”的直接控制器,但可以通过手动操作或借助工具来实现这一策略。
通常的做法是为蓝色版本和绿色版本分别创建独立的 Deployment(例如,myapp-blue-deployment 和 myapp-green-deployment)以及相应的 Service(例如,myapp-blue-service 和 myapp-green-service)。
此外,一个“主” Service(或 Ingress 规则)负责接收外部流量,它通过修改其 selector 来指向蓝色或绿色 Service,从而实现流量的切换。例如,主 Service myapp-production-service 的 selector 最初可能是 version: blue,切换时则修改为 version: green,同时确保 Pod 的 labels 也相应更新。借助 Service Mesh 工具(如 Istio、Linkerd)或更高级的交付工具(如 Argo Rollouts、Flagger),可以更方便地管理蓝绿部署流程及流量切换。
蓝绿部署的优点在于其发布和回滚的速度非常快且风险低,几乎实现零停机时间,因为流量的切换是瞬间完成的。新版本可以在隔离的环境中进行充分测试,包括压力测试和集成测试,而不会影响到现有的生产流量。一旦需要回滚,只需将流量指向旧环境,这一过程非常可靠。
然而,蓝绿部署也存在一些缺点。首先,资源成本较高,因为在切换期间需要维护两套完整的生产环境,导致资源需求翻倍。对于有状态服务,特别是涉及数据库的 Schema 变更和数据同步,情况会变得相当复杂。必须确保两个环境能够操作同一个(或同步的)数据存储,或者在切换时妥善处理数据迁移。
在 Go 应用的设计中,最好采用无状态的架构,或者将状态管理交给外部存储(如 Redis 或数据库),这样在切换环境时就不会丢失会话信息。此外,如果新旧版本共用同一数据库,则需要确保新版本的代码及其 Schema 变更(如果有)对旧版本是向后兼容的,或者在切换前后制定明确的数据迁移和同步步骤,以确保数据的一致性和完整性。
金丝雀发布 (Canary Release)
这是一种更渐进、更谨慎的发布策略。首先,将新版本(v2)部署到一小部分服务器或用户(这些被称为“金丝雀”实例或“金丝雀”群体)。然后,让这部分用户开始使用新版本,同时密切监控新版本的表现(例如,错误率、响应时间、CPU/内存使用、业务指标、用户反馈等)。如果金丝雀版本表现稳定且符合预期,就逐步扩大其部署范围(例如,从1%用户到5%,再到20%,以此类推),直到最终所有流量都切换到新版本,旧版本被完全替换。如果在任何阶段金丝雀版本出现问题,可以立即将其流量切回旧版本,并将影响控制在最小范围。

在 Kubernetes 中实现金丝雀发布通常比滚动更新和蓝绿部署更复杂,但也提供了更大的灵活性。
金丝雀发布的基本策略是手动管理多个 Deployment,维护一个主版本的 Deployment(例如,myapp-stable-deployment)和一个金丝雀版本的 Deployment(myapp-canary-deployment)。通过调整它们的 replicas 数量,并让同一个 Service 通过标签选择器同时选中这两个 Deployment 的 Pod,可以粗略控制流量比例,例如分配 90% 的流量给稳定版本,10% 给金丝雀版本。然而,这种方法的精确度有限。
为了实现更精确的流量切分,可以使用 Ingress Controller,支持基于权重或 HTTP Header 的流量切分(例如 Nginx Ingress 的金丝雀注解)。此外,使用 Service Mesh 工具(如 Istio 或 Linkerd)是实现复杂金丝雀发布和 A/B 测试的推荐方式。Service Mesh 提供了细粒度的流量路由控制能力,能够基于权重、HTTP 头部(如 User-Agent、特定 cookie、地理位置)以及 gRPC 方法等,将特定比例或特定用户的流量精确导向金丝雀版本。这些工具通常还集成了遥测数据收集,便于监控金丝雀版本的表现。
渐进式交付工具(如 Argo Rollouts和 Flagger)专门用于自动化和管理金丝雀发布及蓝绿部署等高级发布策略。这些工具构建在 Kubernetes 之上,并通常与 Service Mesh 和监控系统(如 Prometheus)集成,根据预设的分析规则(例如,错误率不超过 X%,延迟不高于 Y 毫秒)自动判断是否逐步推进发布或进行回滚。
金丝雀发布的主要优点是风险最低,因为新版本仅暴露给一小部分用户,这使得在真实生产流量下对其功能、性能和稳定性进行小范围验证成为可能。此外,这种方式能够收集真实用户对新版本的反馈,一旦出现问题,影响范围极小,且可以快速回滚。
然而,金丝雀发布的缺点在于实现和管理相对复杂,特别是在流量切分和金丝雀版本监控方面。整个发布周期可能较长,因为需要逐步增加流量并观察效果。此外,对强大的监控、日志和告警能力的要求也很高,以便及时、准确地评估金丝雀版本的表现。
在 Go 应用的设计中,强大的可观测性至关重要。应用必须暴露详细的 Metrics(使用 Prometheus 等工具)、结构化日志(如使用 slog 输出到集中式日志系统),以及分布式追踪信息,这些都是评估金丝雀版本健康状况的重要依据。同时,可以通过特性开关(Feature Flags)与金丝雀发布配合使用,即使代码已经部署,也可以在运行时控制新功能的开启范围,从而进一步细化风险。此外,由于新旧版本会长时间共存,确保 API 和数据格式的兼容性设计尤为重要,以避免在切换过程中出现问题。
选择合适的发布策略
没有一种发布策略是万能的。选择哪种策略,通常需要根据以下因素进行权衡:
-
业务风险承受能力:应用的核心程度如何?一次发布失败可能造成的业务损失有多大?风险承受能力低的应用更适合金丝雀发布或蓝绿部署。
-
应用复杂度和特性:应用是有状态还是无状态?新版本是否涉及破坏性的数据或API变更?这些都会影响策略的选择。
-
团队的运维能力和工具支持:团队是否熟悉Kubernetes的高级特性?是否有Service Mesh或渐进式交付工具的支持?运维能力强的团队更能驾驭复杂的发布策略。
-
资源成本:蓝绿部署需要双倍资源,这是否在预算之内?
-
发布频率和速度要求:如果需要非常频繁和快速地发布,滚动更新可能更敏捷,而金丝雀发布周期较长。
在实践中,团队也可能组合使用这些策略。例如,先进行小范围的金丝雀发布,验证核心功能后,再通过滚动更新或蓝绿部署全面铺开。
Go语言本身编译出的高效、轻量的二进制文件,以及其强大的并发处理能力和完善的生态(如Prometheus监控、优雅退出支持),使其非常适合在Kubernetes这样的云原生环境中采用这些先进的平滑发布策略,从而实现真正意义上的持续交付和快速迭代。
小结
这节课,我们入门了Kubernetes的核心概念(如Pod、Service、Deployment、ConfigMap、Secret),并重点讨论了在K8s中部署Go服务的典型模式。这包括如何编写Deployment和Service的YAML文件,如何通过环境变量或挂载卷管理配置,如何为Go应用实现有效的健康检查(Liveness、Readiness、Startup Probes),以及如何设置资源请求与限制。我们还简要提及了日志和监控的集成思路。
最后,也是非常关键的一环,我们详细剖析了主流的平滑发布策略:滚动更新、蓝绿部署与金丝雀发布。我们分析了每种策略的原理、优缺点、在Kubernetes中的实现思路,以及Go应用如何配合这些策略来实现无缝升级。
这两节课,我们深入探讨了Go应用从代码完成到生产环境部署和持续升级的关键环节,重点拥抱了云原生的理念和实践。你不仅掌握了将Go应用部署到生产环境并实现平滑升级的核心技术和策略,更对Go在云原生时代如何大放异彩有了更深的理解。这将是你构建和运维大规模、高可用Go服务的重要一步。
思考题
-
你的团队目前正在为一个包含Go后端、PostgreSQL数据库和Redis缓存的Web应用进行开发。请简要描述你会如何使用
docker-compose.yml来搭建本地开发环境,特别是如何处理Go应用的代码热重载和与数据库/缓存的连接(例如,服务名如何解析,配置如何传递)。 -
当这个应用准备上生产时,从你设计的Docker Compose环境迁移到Kubernetes部署,你会主要关注哪些配置和管理上的关键差异点需要适配和调整(例如,在服务发现、配置管理方式、持久化存储方案、健康检查实现、以及资源管理等方面,K8s与Compose有何不同,你的Go应用需要如何适应这些变化)?
欢迎在留言区分享你的思考和方案!我是Tony Bai,我们下节课见。
精选留言