你好,我是Tony Bai。
在模块二中,我们一起深入探讨了Go语言在项目布局、包设计、并发设计、接口设计、错误处理以及API设计等多个层面的核心原则与最佳实践。通过这些内容的学习,相信你已经掌握了如何从“设计”的视角出发,去构思和编写出结构更清晰、耦合更低、更易于维护和扩展的Go代码。我们甚至通过一个“短链接服务”的实战串讲,将这些设计理念融会贯通,体验了从需求到初步API设计的过程。
然而,优秀的设计和高质量的代码片段,最终还需要被有效地组织和运行起来,才能真正交付价值,变成一个稳定可靠的线上服务。如何将我们精心设计的模块和代码,组装成一个能够应对生产环境复杂挑战的完整应用?这正是我们模块三——工程实践,锻造生产级Go服务,所要聚焦的核心命题。
本模块将带你从代码走向服务,重点关注那些将Go代码转化为可靠线上服务的关键环节:
-
如何构建规范的应用骨架(初始化、依赖注入、优雅退出)?
-
如何实现可复用、高内聚的核心组件(配置、日志、插件化)?
-
如何为你的服务装上“眼睛”和“耳朵”,实现全面的可观测性(Metrics、Logging、Tracing)?
-
如何进行高效的故障排查、组织有效的测试、实施性能调优、拥抱云原生部署,乃至与AI大模型集成,让你的Go应用真正具备生产级的战斗力,助你打通Go工程化的“最后一公里”。
作为模块三的开篇,我们将从构建一个Go应用的“龙骨”——应用骨架(Application Skeleton)展开。
想象一下,你的Go项目还在“裸奔”吗?是从一个简单的 main函数开始,然后随着需求的迭代,代码像藤蔓一样随意生长?当项目逐渐庞大,你是否发现:
-
新的功能模块难以优雅地融入现有体系?
-
配置、日志、数据库连接等基础组件的初始化散落在各处,难以统一管理?
-
每次服务升级或重启,都心惊胆战,生怕丢失数据或影响用户?
-
团队新人面对一团“意大利面条”式的代码,无从下手,维护成本居高不下?
如果这些场景让你感同身受,那么你可能忽略了一个至关重要的环节——构建一个坚实的应用骨架(Application Skeleton)。
很多开发者,尤其是那些未曾深度参与过大型项目从0到1构建的同学,对于如何搭建一个结构清晰、生命周期可控、组件协同高效的Go应用骨架,往往感到迷茫。他们可能知道如何写单个功能,但如何将这些功能有机地组织起来,形成一个强大而可靠的整体,却是一个巨大的挑战。
一个健壮的应用骨架,是项目成功的基石。它不仅仅是一个 main 函数,更是项目的“龙骨”,定义了项目的结构规范、组件的初始化与交互方式、以及程序的启动与退出行为,直接影响着代码的可维护性、可测试性、可扩展性以及线上服务的稳定性。掌握应用骨架的设计与实践,是Go工程师从“能写代码”到“能构建可靠系统”的关键一步。
接下来的两节课,我们就深入Go工程实践的核心地带,探讨“应用骨架”的设计与实现。这两节课也可以看作是工程实践模块的总纲,为后续更具体的工程化主题(如配置、日志、可观测性等)奠定基础。
这节课,我先带你深刻理解为何应用骨架如此重要,它如何解决简单 main 函数无法应对的挑战。接着,我们将借鉴业界主流Go项目的实践,分析几种常见的应用骨架构建模式,看看“他山之石”如何攻玉。
准备好了吗?让我们一起揭开Go应用骨架的神秘面纱,为你的项目构建坚不可摧的“龙骨”!
为何应用骨架如此重要?
我们先来思考一个根本问题:一个简单的 main 函数,真的能撑起一个复杂的生产级应用吗?
想象一下,最初你的应用可能只有一个简单的功能,main 函数里顺序执行几行代码就搞定了。但随着业务发展:
-
你需要加载配置文件。
-
你需要初始化数据库连接、缓存客户端。
-
你需要启动一个HTTP服务来接收外部请求。
-
你需要在程序的各个位置输出不同级别的log。
-
你可能还需要一些后台任务(goroutine)周期性执行。
-
你需要处理操作系统的信号,以便在服务关闭时做一些清理工作。
如果这些逻辑都堆砌在 main 函数中,或者随意散落在几个辅助函数里,很快你就会发现代码变得难以阅读和管理。这就是简单 main 函数的局限性。
那么,如果缺乏一个设计良好的应用骨架,具体会带来哪些“切肤之痛”呢?
-
代码结构混乱,职责不清:初始化逻辑、业务逻辑、中间件逻辑混杂在一起,新人接手项目时,往往需要花费大量时间去理解代码的组织方式和执行流程。
-
组件初始化顺序失控:比如,作为基础构件的日志系统还没准备好,基础服务客户端(如数据库连接池)就开始尝试记录其初始化日志,导致启动失败或关键信息丢失。又或者,业务组件在它依赖的基础服务客户端尚未就绪时就被调用,引发nil指针恐慌。这种依赖关系复杂的组件之间,初始化顺序一旦失控,问题排查将非常棘手。
-
配置管理分散,难以统一:无论是基础构件(如日志级别、输出目标)、基础服务客户端(如数据库地址、连接池大小),还是业务组件(如业务规则阈值),如果它们的配置管理方式五花八门,甚至硬编码,那将导致配置难以集中管理和动态更新。
-
缺乏统一的启动和退出流程:服务启动时,可能遗漏了某个关键基础构件或基础服务客户端的初始化,导致后续依赖它的业务组件无法正常工作。服务关闭时,如果没有一个统一的、考虑了组件依赖顺序的退出流程,就可能导致基础服务客户端的连接未正确关闭、正在执行的业务组件任务被粗暴中断,最终造成数据丢失、资源泄漏,甚至服务无法正常停止。
-
难以进行有效的单元测试和集成测试:组件间紧密耦合,难以独立测试。想mock某个依赖,却发现它被深层嵌套在初始化代码中。
-
扩展新功能或替换组件时“牵一发而动全身”:由于缺乏清晰的边界和抽象,修改一处代码可能引发意想不到的连锁反应。
这些痛点,相信经历过项目失控的同学都深有体会。而一个精心设计的应用骨架,正是解决这些问题的良药。它如同建筑的“龙骨”,为整个应用提供了坚实的支撑和清晰的结构。
应用骨架的核心价值,可以总结为以下几点:
-
规范性(Standardization):提供一致的项目结构和开发范式,降低团队成员的沟通成本和学习曲线。
-
可控性(Controllability):精确管理应用的整个生命周期,包括清晰的初始化顺序、组件的运行状态监控以及可预测的关闭流程。
-
协作性(Collaboration):清晰定义组件间的依赖关系和通信方式,使得不同组件可以独立开发和测试,然后顺畅地集成。
-
健壮性(Robustness):内置统一的错误处理机制、优雅退出策略、以及对外部信号的响应能力,提升服务的整体可靠性。
-
可维护性与可扩展性(Maintainability & Scalability):模块化的设计使得代码更易于理解、修改和调试。当需要添加新功能或替换现有组件时,对现有系统的影响也更小。
对于任何希望构建和维护中大型Go项目,或者希望提升自身Go工程能力的开发者来说,理解和掌握应用骨架的设计与实现,都是一项基础且极端重要的技能。它能帮助你从“写功能”的层面,上升到“构建系统”的层面。
业界主流Go应用骨架模式
理解了应用骨架的重要性之后,我们自然会问:那些成熟的、大型的Go开源项目是如何组织其应用骨架的?它们有哪些值得我们学习和借鉴的模式呢?
直接深入这些项目的源码去逐行分析可能非常耗时,且容易迷失在细节中。更有效的方法是,选取一些有代表性的项目,提炼其骨架设计的核心思想和模式。
调研方法与核心分析维度
当我们去审视一个项目的应用骨架时,可以重点关注以下几个方面:
-
启动入口与命令行处理:程序的
main函数在哪里?如何进行命令行参数的解析?这部分属于基础构件的范畴。 -
配置加载与管理:应用配置从何而来(文件、环境变量、远端)?如何被解析并传递给需要的模块?这也是基础构件的核心。
-
核心组件的组织与初始化:
-
基础构件的初始化:除了命令行和配置,还包括日志系统、可观测性组件(如Metrics、Tracing)等是如何被初始化的?
-
基础服务客户端的初始化:如数据库连接池、缓存客户端、消息队列客户端等是如何基于配置被创建和准备就绪的?
-
业务组件的初始化与组装:核心业务逻辑是如何被组织成组件,并依赖前两者进行初始化的?
-
-
组件间的依赖关系解决:不同类型的组件(基础构件、基础服务客户端、业务组件)之间的依赖是如何被注入和管理的(例如,业务组件如何获取到数据库客户端实例)?
-
应用生命周期管理与优雅退出:应用如何统一启动所有组件?如何响应外部信号(如
SIGINT、SIGTERM)并协调所有组件(特别是那些有状态或需要清理资源的组件)实现有序、平滑的关闭?
通过对这些维度的观察,我们可以总结出几种常见的Go应用骨架模式。
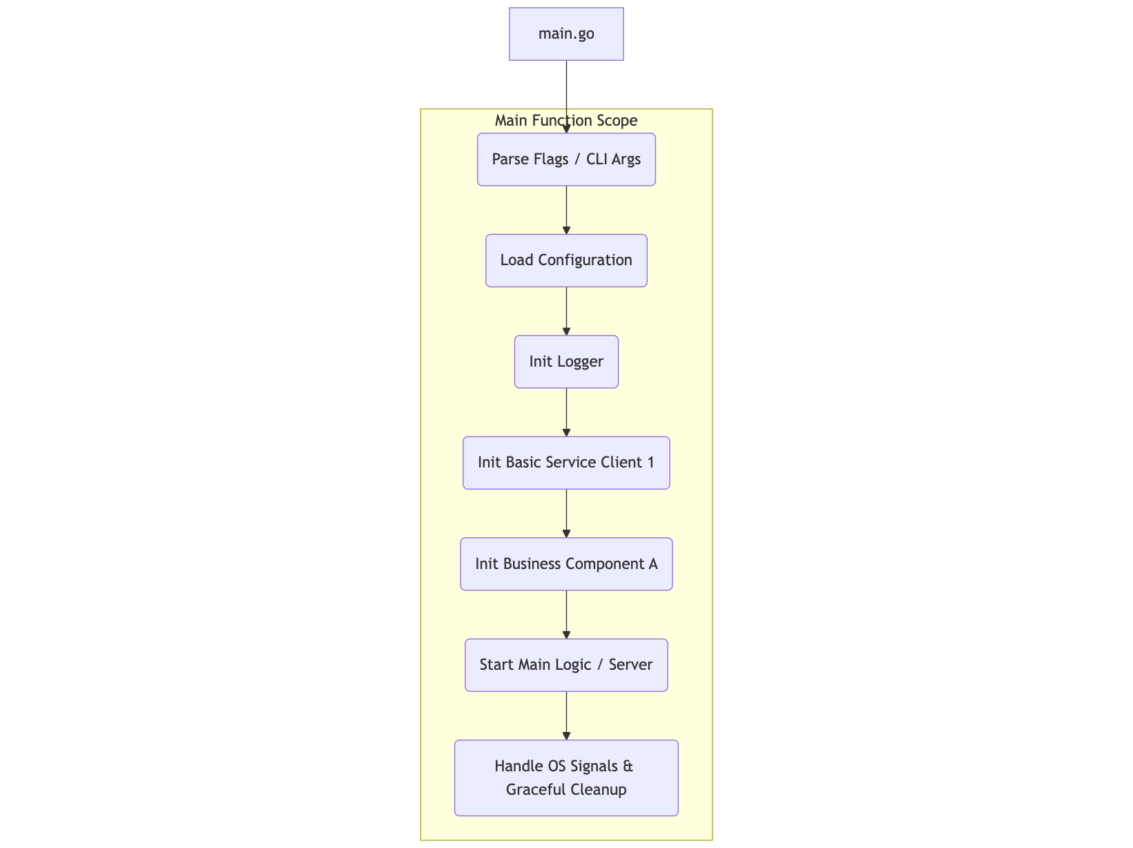
模式一:轻量级/脚本式骨架(Lightweight/Script-like Skeleton)

这是一种以核心 main 函数为中心构建的结构。如上图所示,main.go 作为入口,其内部(或通过少量直接调用的辅助函数)顺序执行了包括基础构件(命令行解析、配置加载、日志初始化)、基础服务客户端(示例中的Basic Service Client 1)和业务组件(示例中的Business Component A)的初始化,以及主逻辑的启动和信号处理。整个流程由 main 函数直接驱动和控制。
该模式的特点在于组件初始化逻辑简单直接,依赖关系通常不复杂,通过参数传递或包级变量即可解决。生命周期管理也较为简单,通常仅处理基本的信号退出。
这种结构在许多命令行工具(CLI)、小型后台服务以及早期版本的简单应用中得到广泛应用。它的主要优点在于简单直观,易于理解和快速上手,对于小型项目而言,效率也相对较高。然而,随着项目规模和复杂度的增加,main 函数可能会迅速膨胀,导致维护困难。同时,组件间的耦合度较高,使得测试和扩展变得更加复杂。
因此,轻量级/脚本式骨架适用于功能单一的小工具、原型验证以及团队内部使用的简单服务,特别是那些短期内不会大规模扩展的项目。
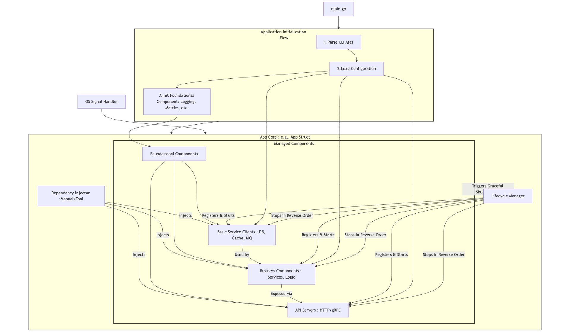
模式二:模块化/组件化驱动骨架(Modular/Component-driven Skeleton)

模块化/组件化驱动骨架,如上图所示,强调将应用拆分为定义清晰的基础构件(如配置、日志、可观测性)、基础服务客户端(如数据库、缓存)和业务组件。
每个需要独立管理生命周期的组件(尤其是基础服务客户端和某些业务组件,以及承载它们的服务器如HTTP/gRPC Server)通常会实现统一的生命周期接口(如 Start(ctx)、Stop(ctx))。
应用骨架的核心(通常是一个中心化的 App 或 Server 结构体,即图中的 App Core Instance)负责:
-
按依赖顺序初始化所有基础构件(如
AppInit流程所示)。 -
基于配置和已初始化的基础构件,创建并初始化所有基础服务客户端。
-
将基础构件和基础服务客户端注入到业务组件中,完成业务组件的初始化和组装(通过
DependencyInjector)。 -
注册所有需要管理生命周期的组件,并通过
LifecycleManager编排它们的有序启动。 -
响应
SignalHandler捕获的信号,通过LifecycleManager实现所有注册组件的有序、基于信号的优雅关闭。
这种设计在许多中大型Go应用中得到了广泛应用,包括一些微服务框架的早期或核心版本,以及像Prometheus和etcd等大型基础设施软件的核心启动逻辑。例如,在Prometheus的 main 函数中,会构建一个 reloadable.NewTransaction 来管理各个组件的生命周期,这体现了对组件化和生命周期管理的重视。
模块化骨架的主要优点在于其结构清晰、职责分明,使得组件能够独立开发和测试,易于扩展和替换。同时,应用的生命周期管理也更具可控性。然而,相较于轻量级骨架,这种设计在初期投入上可能稍大,且如果依赖关系非常复杂,手动的依赖管理可能会变得繁琐(此时可以考虑依赖注入DI工具)。
因此,模块化/组件化驱动骨架特别适用于那些需要长期维护和演进的生产级Go应用,尤其是包含多个独立功能单元(如API服务、后台处理器和数据存储交互等)的系统。这也是我们后续“庖丁解牛”部分重点分析和推荐的模式。
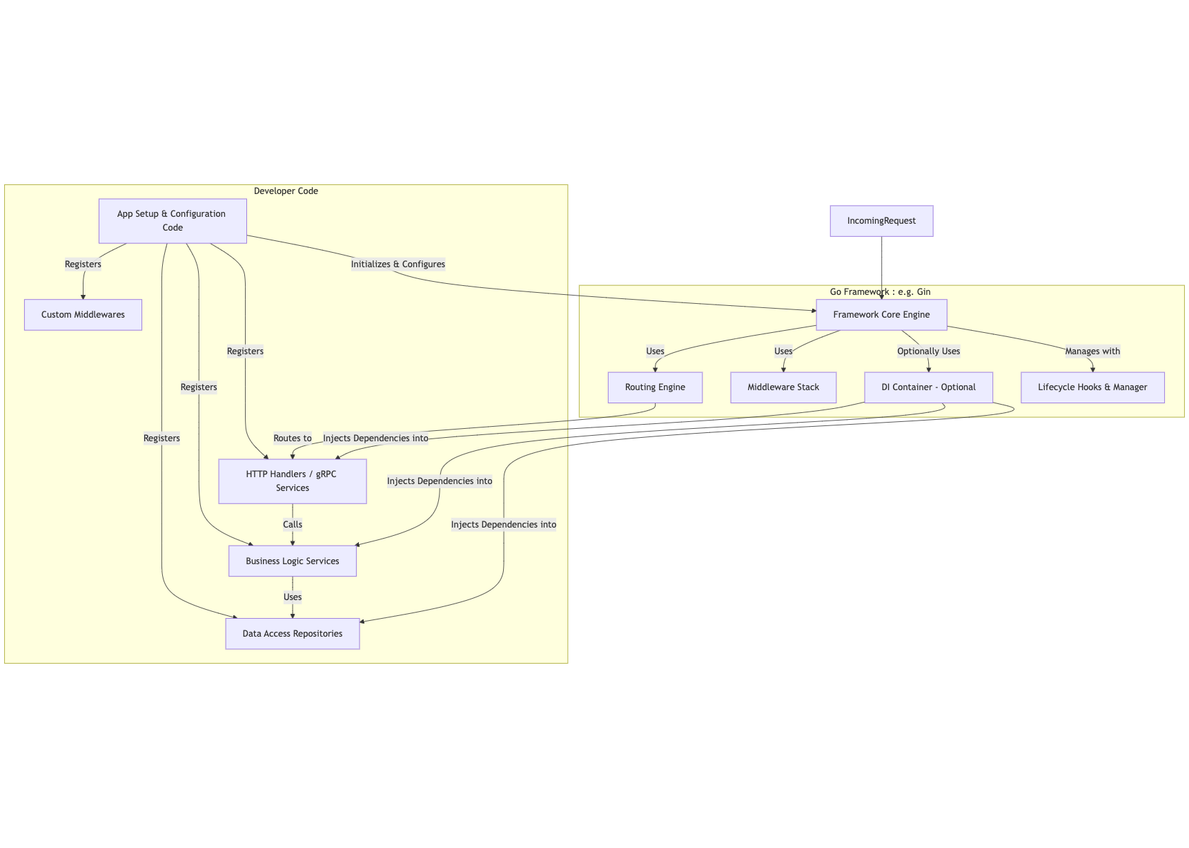
模式三:基于框架的约定式骨架(Framework-based Convention Skeleton)

基于框架的约定式骨架,依赖于特定的Go Web框架(如Gin、Echo、Beego)或微服务框架(如 go-kratos、go-zero)。
这些框架通常提供了一整套的应用骨架结构、组件生命周期管理机制(通过 LifecycleManager)、依赖注入容器(可选的 DIContainer),以及丰富的内置基础设施,包括路由(Router)、中间件(MiddlewareStack)、配置和日志等功能(通常封装在 Framework Core Engine 中)。
开发者主要通过遵循框架的“约定”(Convention over Configuration)来填充业务逻辑代码,例如在 AppSetup 中进行应用配置和组件注册,定义Handlers、BusinessLogic Services、DataRepositories等。框架的 LifecycleManager 也会调用用户定义的启动和停止钩子。
例如,使用 go-kratos 构建的应用会有一个 App 结构体来管理 HTTPServer 和 GRPCServer 等,并通过 app.Run() 启动,框架负责底层的生命周期协调。go-zero 则通过 .api 或 .proto 文件定义服务,并自动生成项目骨架和部分业务代码的脚手架。
这种模式的优点在于开发效率高,框架通常集成了大量最佳实践和开箱即用的功能,从而降低了开发者构建完整应用的门槛。此外,成熟框架的社区生态相对完善,遇到问题时也更容易找到解决方案。
然而,基于框架的设计也存在一些缺点。开发者对框架的依赖较强,可能会面临一定的学习曲线和“黑盒”效应,理解框架内部机制可能需要额外成本。此外,框架的灵活性和可定制性可能受到限制,如果框架本身设计不佳或不再维护,项目的迁移成本也会较高。
因此,这种模式特别适用于需要快速开发标准化的Web应用或微服务的场景,尤其是在团队对特定框架有深入理解和使用经验的情况下,以及当项目需求与框架提供的能力高度匹配时。
通过借鉴上述这些模式,我们可以看到,并没有一个“放之四海而皆准”的完美应用骨架。选择或设计适合自己团队和业务需求的骨架模式才是关键。对于大多数从头开始构建的中大型项目,模块化/组件化驱动的骨架(模式二)往往是一个不错的起点,它在规范性和灵活性之间取得了较好的平衡。而当你需要快速迭代或团队成员对某个框架非常熟悉时,基于框架的骨架(模式三)也能显著提升开发效率。
理解这些模式,能帮助我们更有方向性地去设计自己的应用骨架,或者在评估第三方框架时,看清其背后的组织哲学。
小结
这节课,我们首先深刻理解了一个设计良好的应用骨架对于构建高质量、可维护、可扩展的Go应用来说极端重要,它远超一个简单 main 函数所能承载的职责。我们分析了缺乏骨架所带来的种种“切肤之痛”,并明确了骨架的核心价值:规范性、可控性、协作性、健壮性以及可维护性与可扩展性。
接着,我们借鉴了业界的成熟实践,“他山之石,可以攻玉”,探讨了轻量级/脚本式、模块化/组件化驱动、以及基于框架的约定式等几种常见的应用骨架构建模式,并分析了它们各自的特点、优缺点及适用场景,帮助你拓宽视野,为自己的项目选择或设计合适的骨架打下基础。
下节课,我们会庖丁解牛,深入拆解一个典型应用骨架的核心组成部分。欢迎在留言区分享你的思考和设计!我是Tony Bai,我们下节课见。
精选留言