你好,我是黄佳。
这节课中,我们将通过LlamaIndex构建文档解析和聊天Agent,我们不仅会了解LlamaIndex这个框架的基础知识,还将全面解析A2A协议如何实现文件上传处理、文档解析和向量化、上下文管理和会话持久化、引用和溯源机制等关键技术点。(代码位于a2a-in-action代码库的agents/ llama_index_file_chat_zh 目录)。
LlamaIndex极简入门
和LangChain一样,LlamaIndex也是最早就开始流行的大模型应用开发框架之一,我也是它的早期用户。

LlamaIndex中的向量索引
利用LlamaIndex来实现向量的存储机制非常清晰,我称之为简单向量索引。接下来我们结合一个小例子来理解。
首先,读取目录中的所有文档。然后,生成索引,即存储向量。
from llama_index.core import SimpleDirectoryReader
documents = SimpleDirectoryReader("../data").load_data()
len(documents)
from llama_index.core import VectorStoreIndex
index = VectorStoreIndex.from_documents(documents)
vars(index)
输出如下:
{'_use_async': False,
'_store_nodes_override': False,
'_embed_model': OpenAIEmbedding(model_name='text-embedding-ada-002', embed_batch_size=100, callback_manager=<llama_index.core.callbacks.base.CallbackManager object at 0x0000022E8FEB1730>, num_workers=None, additional_kwargs={}, api_key='sk-8j2Vjv……', api_base='https://api.openai.com/v1', api_version='', max_retries=10, timeout=60.0, default_headers=None, reuse_client=True, dimensions=None),
'_insert_batch_size': 2048,
'_storage_context': StorageContext(docstore=<llama_index.core.storage.docstore.simple_docstore.SimpleDocumentStore object at 0x0000022ECC6291C0>,
index_store=<llama_index.core.storage.index_store.simple_index_store.SimpleIndexStore object at 0x0000022E90DE6570>,
vector_stores={'default': SimpleVectorStore(stores_text=False, is_embedding_query=True, data=SimpleVectorStoreData(embedding_dict={'03fa0674-d5cc-4e2b-b65d-45a36da94cb2': [-0.008005363866686821, 0.012379131279885769, 0.005627532955259085, 0.01884971372783184, -0.02227955311536789, -0.01039039995521…]}
上述输出的“索引”信息非常丰富,包含了文档存储(SimpleDocumentStore)、索引存储(SimpleIndexStore)和向量存储(SimpleVectorStore)等数据管理和组织的核心组件,它们各自承担不同的职责,并在数据处理流程中相互配合。
-
文档存储:用于保存读取的文档,这些文档以节点(Node)对象表示。节点是对原始文档进行分块处理的结果,包含文本内容及其相关元数据,便于管理和检索原始文档内容及其分块后的节点。
-
索引存储:包含轻量级的索引元数据,即在构建索引时创建的附加状态信息。它用于存储索引结构和相关的元数据,以支持快速检索和查询操作。
-
向量存储:一种内存中的存储系统,以字典形式保存嵌入,将节点ID映射到相应的嵌入。这种结构有助于高效的检索和相似性搜索。
在这个向量索引中,llama_index会自动将读入的文档内容切分成一个个的节点。LlamaIndex中的节点是向量存储的基本单元,节点之间的关联以及节点与嵌入之间的关系都被详细记录在索引中。
nodes = index.index_struct.nodes_dict
for node in nodes:
print(node)
```
输出如下:
```plain
4a2aedf6-6c9e-4359-9125-786119be2b50
77f2ab3f-4ac0-433d-9b5a-f3fa442587a5
07388425-9662-4690-b0b4-6ede6943561d
当然,也可以手动拆分节点。
from llama_index.core.node_parser import SentenceSplitter
text_splitter = SentenceSplitter(chunk_size=512, chunk_overlap=10)
nodes = text_splitter.get_nodes_from_documents(documents)
index = VectorStoreIndex(nodes) # 从nodes中生成索引
nodes = index.index_struct.nodes_dict
for node in nodes:
print(node)
此时,节点数量更多,因此我们可以拆分得更细。接下来,我们通过storage_context(存储上下文)将索引保存到磁盘并查看索引文件的结构。
index.storage_context.persist(persist_dir="saved_index") # 保存索引
在生成的saved_index目录下,可以看到下图所示的内容。

该目录包含多个JSON文件,用于存储索引和相关数据。我们挨个看看这五个文件的内容。
-
default_vector_store.json:保存默认的向量存储配置或数据。用于存储嵌入后的默认向量数据,例如用户上传的文本、文档或其他资源的向量化表示。它被系统用作检索时的主要向量索引库。
-
docstore.json:保存文档存储的元数据或实际内容,存储文档的详细信息,例如文档的原始内容、标题和路径等。在检索过程中,向量索引返回的结果可以通过docstore获取具体的文档内容。
-
graph_store.json:保存知识图谱或关系图的数据。如果系统支持知识图谱增强检索,这个文件将记录文档或向量之间的关系。需要基于节点关系进行推理时会用到。
-
image_vector_store.json:保存与图像相关的向量数据。如果系统支持多模态检索(如文本和图像混合检索),这个文件可能保存了图像嵌入(向量化表示)的数据。通过这个文件,系统可以进行基于图像内容的相似性搜索。
-
index_store.json:保存索引本身的结构或元信息。存储所有已创建索引的元数据,例如每个索引对应的文档范围、嵌入模型、参数配置等。用于管理整个索引系统,决定如何调度不同的索引。
index_store.json的内容如图所示。

docstore.json的内容如图所示。

docstore.json中的数据结构信息特别丰富。例如,展开relationships可以看到存储节点之间的关系,如图所示。

其中,1、3是relationships的类型,用于表示不同节点之间的关联关系,例如,当前节点的文档节点、前节点和后节点等,都通过node_id进行连接。而node_type用于区分不同类型的节点,后面的4表示文档节点,1代表普通向量节点(文本块)。
default__vector_store.json的内容如图所示。该文件存储了一个个文本块嵌入向量。

其中,embedding_dic就是每个文本块的嵌入向量,均为1536维的OpenAI嵌入向量,如图所示。

这些数字是嵌入模型生成的信息精髓,也就是密集嵌入。向量存储或索引,就是把这些数字高效组织起来的方式。
这里你可能会有疑问。embedding_dict中的内容对应的是一个个的文本块,还是一个个的token?实际上,embedding_dict中的内容是文本块(也就是LlamaIndex中的节点)。其中Key(如6e95bafe-5646-4ae5-90b2-3174a4ae2792)是文本块的唯一ID。每个文本块(可能是一个句子、段落,甚至更大的文本片段)都会被转换为一个1536维的向量,而不是每个token生成一个向量。

这里之所以详细展示了LlamaIndex的索引构建和存储细节,是为了让你了解向量存储,即小型向量数据库的信息组织过程。
LlamaIndex Agent / Workflow
前面我们已经完整梳理了如何使用 LlamaIndex 构建一个文档向量索引,并对其底层结构(包括节点划分、向量存储与元数据管理)进行了详细剖析。在这个基础上,我们接下来进一步演化系统架构,引入 LlamaIndex 的高级功能 —— Workflow 和 Agent 系统,实现具备文档加载、内容理解、上下文记忆和多轮问答能力的文件聊天Agent。
传统的 LlamaIndex 使用 .query_engine() 方式可以轻松实现问答接口,但它通常是“一问一答”的模型调用,不具备上下文感知能力、文件上传能力、事件响应机制,也难以集成到实际平台系统中。而通过 llama_index.core.workflow 提供的 Workflow 流水线机制,我们可以将多个步骤(如文件上传、向量构建、消息处理、结果返回)封装为事件驱动的状态流程,更贴近一个“运行在系统里的 Agent”。

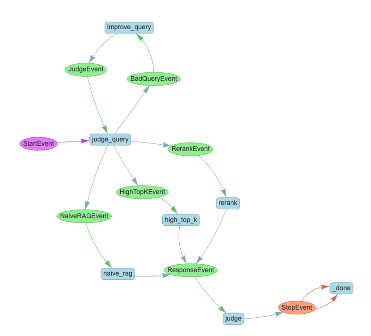
Llama Agent核心设计
在后面的代码中,整个 Llama Agent 的运行逻辑由 VectorFileChatWorkflow 类控制。以下是几个核心设计点。(完整代码参考agents/llama_index_file_chat_zh/01_LlamaIndex_Simple.py)
1. step装饰器:Agent执行单元
@step
def route(self, ev: InputEvent) -> LoadDocumentEvent | ChatEvent:
LlamaIndex 的 @step 装饰器标志着工作流中的一个执行步骤。这个 route() 方法会根据输入事件判断当前任务是上传文档,还是发起聊天,属于“调度判断节点”,是整个工作流的起点(StartEvent)。
2. load_document:支持base64上传与文件路径读取
if ev.file_path:
with open(ev.file_path, 'r', encoding='utf-8') as f:
content = f.read()
elif ev.base64_content:
content = base64.b64decode(ev.base64_content).decode('utf-8')
文档上传成功后会构建一个 Document 对象,添加到文档列表中。
3. _build_index:嵌入与索引生成逻辑
splitter = SentenceSplitter(chunk_size=512, chunk_overlap=50)
self.index = VectorStoreIndex.from_documents(
self.documents,
transformations=[splitter]
)
通过 SentenceSplitter 手动控制节点划分方式,实现灵活的文本分块(对大文档尤为重要)。之后调用 from_documents() 构建向量索引。这也是整个文档转语义数据库的核心处理逻辑。
4. chat:向量检索 + 多轮记忆
query_engine = self.index.as_query_engine(
similarity_top_k=3,
response_mode="compact"
)
response = query_engine.query(ev.msg)
这里调用了索引的 .as_query_engine() 方法,将索引“转型”为一个可用于问答的查询引擎。在构造查询引擎时,可以配置 similarity_top_k 控制召回数量,response_mode 控制结果组织方式(例如是否压缩内容、是否引用原文)。此外,聊天历史保存在 self.chat_history 中,构成了 Agent 的“上下文记忆”能力。
这个基于 Workflow 的 Llama Agent 可以非常容易地嵌入到 A2A 架构中,例如每次上传文件,触发 load_document 流程; 用户提问时,触发 chat 节点;返回的 ChatResponseEvent 可以通过 SSE 或 Webhook 推送到前端;Agent 本身可以被 TaskManager 控制,实现状态转移与异步任务调度。
LlamaIndex Agent的A2A实现
在完成了基于 LlamaIndex 的向量检索系统之后,我们进一步将其封装为可部署、可调度的智能体(Agent),并接入 A2A(Agent-to-Agent)协议架构,实现文件上传解析、上下文问答、多轮记忆、引用追溯与流式响应的一体化工作流程。这部分展示的是一个具备完整生命周期管理能力的 ParseAndChat Agent,通过 LlamaIndex 的 Workflow 模式构建,辅以 A2A 框架完成调度与交互。
Agent 架构:Workflow 驱动的任务流程
整个 Agent 以 Workflow 类为基础进行构建,使用 LlamaIndex 的 step 装饰器将各个处理阶段模块化,包括:
-
文档上传判断
-
文件解析(LlamaParse)
-
文档转 Markdown
-
文档行号标注
-
向量生成
-
系统提示注入
-
对话执行与引用抽取
class ParseAndChat(Workflow):
def __init__(
self,
timeout: float | None = None,
verbose: bool = False,
**workflow_kwargs: Any,
):
super().__init__(timeout=timeout, verbose=verbose, **workflow_kwargs)
self._sllm = GoogleGenAI(
model='gemini-2.0-flash', api_key=os.getenv('GOOGLE_API_KEY')
).as_structured_llm(ChatResponse)
self._parser = LlamaParse(api_key=os.getenv('LLAMA_CLOUD_API_KEY'))
self._system_prompt_template = """\
你是一个有用的助手,可以回答关于文档的问题,提供引用,并进行对话。
这是带有行号的文档:
<document_text>
{document_text}
</document_text>
当引用文档内容时:
1. 你的内联引用应该从[1]开始,每个额外的内联引用递增1
2. 每个引用编号应该对应文档中的特定行
3. 如果一个内联引用覆盖多个连续行,请尽量优先使用单个内联引用来覆盖所需的行号
4. 如果一个引用需要覆盖多个不连续的行,可以使用[2, 3, 4]这样的引用格式
5. 例如,如果响应包含"The transformer architecture... [1]."和"Attention mechanisms... [2].",这些分别来自第10-12行和第45-46行,那么:citations = [[10, 11, 12], [45, 46]]
6. 始终从[1]开始你的引用,每个额外的内联引用递增1。不要使用行号作为内联引用编号,否则我会失去工作。
"""
这里引入了结构化LLM(Structured LLM),输出必须满足 ChatResponse 格式(包括响应与引用列表) ,还引入了系统提示模板,用来定义引用规范,要求所有引用为编号 + 文档行的组合。
事件驱动:输入输出类型显式声明
该 Agent 使用事件机制实现状态控制。所有数据流转均通过事件(Event)传递,如:
-
InputEvent:用户输入/文件上传
-
ParseEven:触发文档解析
-
ChatEvent:提交用户查询
-
ChatResponseEvent:包含引用的结构化响应
## 工作流事件
class LogEvent(Event):
msg: str
class InputEvent(StartEvent):
msg: str
attachment: str | None = None
file_name: str | None = None
class ParseEvent(Event):
attachment: str
file_name: str
msg: str
class ChatEvent(Event):
msg: str
class ChatResponseEvent(StopEvent):
response: str
citations: dict[int, list[str]]
这使得 Agent 在框架内部处理流程时具备类型安全和流程可控性,便于扩展或接入流式处理。
文档解析与引用机制
文档解析由 LlamaParse 完成,输出 Markdown 文档内容,并标注每一行的
@step
async def parse(self, ctx: Context, ev: ParseEvent) -> ChatEvent:
ctx.write_event_to_stream(LogEvent(msg='正在解析文档...'))
results = await self._parser.aparse(
base64.b64decode(ev.attachment),
extra_info={'file_name': ev.file_name},
)
ctx.write_event_to_stream(LogEvent(msg='文档解析成功。'))
documents = await results.aget_markdown_documents(split_by_page=False)
# 由于我们只有一个文档且不按页分割,我们可以直接使用第一个
document = documents[0]
# 将文档分割成行并添加行号
# 这将用于引用
document_text = ''
for idx, line in enumerate(document.text.split('\n')):
document_text += f"<line idx='{idx}'>{line}</line>\n"
await ctx.set('document_text', document_text)
return ChatEvent(msg=ev.msg)
此外,系统提示模板中定义了严格的引用规则:
-
所有引用编号从 [1] 开始
-
每条引用编号对应具体行号列表,如 citations = [[10, 11], [45]]
-
非连续行支持 [2, 4, 6] 格式
这使得 Agent 具备精准的内容可追溯能力,输出不仅可信,还可以标明证据来源。
class Citation(BaseModel):
"""对文档中特定行的引用。"""
citation_number: int = Field(
description='响应文本中使用的特定内联引用编号。'
)
line_numbers: list[int] = Field(
description='被引用的文档中的行号。'
)
class ChatResponse(BaseModel):
"""对用户的响应,包含内联引用(如果有的话)。"""
response: str = Field(
description='对用户的响应,包括内联引用(如果有的话)。'
)
citations: list[Citation] = Field(
default=list,
description='引用列表,其中每个引用都是一个对象,用于将引用编号映射到被引用的文档中的行号。',
)
此外,LlamaIndex Agent采用分块处理策略处理大文件:
documents = await results.aget_markdown_documents(split_by_page=False)
# 由于我们只有一个文档且不按页分割,我们可以直接使用第一个
document = documents[0]
# 将文档分割成行并添加行号
# 这将用于引用
document_text = ''
for idx, line in enumerate(document.text.split('\n')):
document_text += f"<line idx='{idx}'>{line}</line>\n"
其它优化策略还包括后面这几项。
-
按行分割:将文档按行分割,便于精确引用。
-
索引标记:为每行添加唯一索引。
-
内存管理,避免一次性加载过大的文档。
在上下文窗口管理方面,通过动态注入根据文档内容注入系统提示,通过上下文控制输入到LLM的上下文大小,同时支持有文档和无文档的对话模式。
document_text = await ctx.get('document_text', default='')
if document_text:
ctx.write_event_to_stream(
LogEvent(msg='正在插入系统提示...')
)
input_messages = [
ChatMessage(
role='system',
content=self._system_prompt_template.format(
document_text=document_text
),
),
*current_messages,
]
else:
input_messages = current_messages
多轮对话与上下文持久化
LlamaIndex Agent实现了完整的会话状态管理,每个会话独立的状态存储,通过持久化支持会话状态的保存和恢复,并按需加载和清理状态。
class LlamaIndexTaskManager(InMemoryTaskManager):
def __init__(
self,
agent: ParseAndChat,
notification_sender_auth: PushNotificationSenderAuth,
):
super().__init__()
self.agent = agent
self.notification_sender_auth = notification_sender_auth
# 按会话ID存储上下文状态
# 理想情况下,您应该使用数据库或其他kv存储来存储上下文状态
self.ctx_states: dict[str, dict[str, Any]] = {}
上下文的恢复机制如下:
-
状态检查:检查是否存在保存的上下文。
-
上下文重建:从字典重建完整的上下文对象。
-
无缝切换:新会话和恢复会话的无缝处理。
async def _run_streaming_agent(self, request: SendTaskStreamingRequest):
task_send_params: TaskSendParams = request.params
task_id = task_send_params.id
session_id = task_send_params.sessionId
input_event = self._get_input_event(task_send_params)
try:
ctx = None
handler = None
# 检查我们是否有此会话的保存上下文状态
print(f'任务数量: {len(self.tasks)}', flush=True)
print(f'上下文状态数量: {len(self.ctx_states)}', flush=True)
saved_ctx_state = self.ctx_states.get(session_id, None)
if saved_ctx_state is not None:
# 使用现有上下文恢复
logger.info(f'使用保存的上下文恢复会话 {session_id}')
ctx = Context.from_dict(self.agent, saved_ctx_state)
handler = self.agent.run(
start_event=input_event,
ctx=ctx,
)
else:
# 新会话!
logger.info(f'启动新会话 {session_id}')
handler = self.agent.run(
start_event=input_event,
)
Agent 的核心对话流程通过 chat 步骤执行,结合上下文对象 ctx 进行持久化。通过append函数构建历史消息列表:
current_messages = await ctx.get('messages', default=[])
current_messages.append(ChatMessage(role='user', content=event.msg))
await ctx.set('messages', current_messages)
Agent 会在有文档的情况下自动插入系统提示,并构造如下输入:
[System Prompt with <document_text>] + [user messages]
上下文支持跨会话恢复(session_id 为键),通过 Context.from_dict() 进行还原:
ctx = Context.from_dict(self.agent, saved_ctx_state)
这实现了完整的会话记忆管理与上下文延续性。
流式响应与异常处理
为了满足前端流式体验,Agent 的运行采用异步迭代处理,并实时通过 SSE 推送状态。事件流中如遇 LogEvent,将被转换为中间状态返回:
# 流式传输更新
async for event in handler.stream_events():
if isinstance(event, LogEvent):
# 将日志事件作为中间消息发送
content = event.msg
parts = [{'type': 'text', 'text': content}]
task_status = TaskStatus(
state=TaskState.WORKING,
message=Message(role='agent', parts=parts),
)
latest_task = await self.update_store(
task_id, task_status, None
)
await self.send_task_notification(latest_task)
# 发送状态更新事件
task_update_event = TaskStatusUpdateEvent(
id=task_id, status=task_status, final=False
)
await self.enqueue_events_for_sse(
task_id, task_update_event
)
流式处理能够在处理过程中提供实时反馈,持续更新任务的执行状态;同时可根据不同类型的事件进行分类处理,实现更精细的响应策略。此外,还能将任务的状态实时同步到客户端,确保前后端信息一致、响应及时。
所有处理过程中的错误被捕捉并回传给前端,若发生致命错误,会自动清除会话上下文,确保资源释放。
except Exception as e:
await self.enqueue_events_for_sse(
task_id,
InternalError(message=f'流式响应时发生错误: {e}')
)
总结一下
今天我们学习了如何使用 LlamaIndex 构建具备文件上传、向量索引、多轮对话、引用溯源与流式反馈能力的智能 Agent。我们从向量索引的底层结构入手,讲解文档解析、节点拆分、嵌入存储与索引构建等关键流程,并进一步演化为 Workflow 架构下的 ParseAndChat Agent。
这节课核心思路在于将传统“查询引擎”演化为事件驱动的 Agent Workflow,实现从文档处理到用户问答的完整闭环。特别要注意的是,通过 @step 装饰器、Context 持久化机制、系统提示动态注入与结构化输出设计,Agent 才拥有了类人记忆、响应逻辑与可解释性。
我一直很看好RAG这种信息检索新范式对未来的LLM开发生态的影响,这种设计正是“Agent操作系统”(AgentOS)理念的一个缩影:将 LLM 与感知(上传)、记忆(上下文/向量库)、计划(多步流程)、行动(响应调用)紧密集成,迈入更复杂任务协同的新时代。未来的 LLM Agent 不只是一个问答工具,而是一个可托管、可编排、可调用的服务单元,可以嵌入到任何系统中自主运行。
思考题
-
在这个 LlamaIndex Agent 实现中,为什么需要将文档内容按行编号并标注
… ?还可以设计哪些更粗粒度的引用机制,怎样实现? -
为什么 LlamaIndex Agent 要将用户输入和系统提示动态组合为完整上下文,而不是写死在系统 prompt 中?同时,为什么要引入上下文 Context 对象进行状态管理,而不是仅依赖全局变量或缓存机制?
-
LlamaIndex 的向量索引 + A2A 的事件机制是否可迁移到跨模态场景?例如语音问答、图文检索系统?
期待你在留言区分享你的思考或者疑问,如果这节课对你有启发,别忘了分享给身边更多朋友!
精选留言
2025-07-13 11:33:56
2025-08-11 19:58:07
2025-07-09 20:53:15