你好,我是产品二姐。
接着上节课的意图识别,今天来讨论企业AI搜索中的Query重写和Query路由。在开始之前,我再用下面这张图帮你回忆一下Query重写和Query路由在企业私域AI搜索中的位置。

OK,我们直接开始。
企业AI搜索中的Query重写
看字面意思,Query重写就是把用户的输入换一种说法来写。为什么要这么做呢?我们上节课提到,AI搜索本质上是一个复杂RAG系统,而Query重写的目的就是增加 RAG 中 Retrieval 命中的几率。
不知道你还记不记得,我们第一个实战案例《智能说明书》中提到过一个例子:当用户输入了某个问题时,单纯通过向量检索无法找到对应的文本块,最后将检索方法修改为关键词+向量混合检索后就解决了问题。
顺着这个思路,我们可以反过来思考,除了优化检索方法,是不是也可以优化检索词呢?这个优化检索词的方法就是Query重写。因为我们一般会使用关键词+向量混合检索的方法,所以Query 重写也有两个思路。
-
一是让Query能更大程度地切中关键词,以适应关键词检索。
-
二是让Query能更大程度地贴近被检索知识库中的文本块向量,以适应向量检索。
和意图识别一样,我们也可以使用大语言模型来做Query 重写。Query重写有不同的策略,每个策略对应不同的提示词,今天主要介绍五种常见的策略。
-
相同语义重写。
-
样本提示同义重写。
-
抽象化重写。
-
拆解任务重写。
-
Hyde重写(有假设答案重写)。
这些策略可以组合使用,我们一个个来看。
策略1: 同义重写
同义重写就是将用户的Query进行同义词转换。比如当用户询问“如何办理入职”时,可以改写为:
-
入职手续如何办理。
-
如何完成入职流程。
-
如何进行入职手续。
-
新人必读。
提示词可以是:
## Task:
根据给定问题,问询生成多个具有相同含义的表述,表述中可以有一样的词语,但不能完全一致,不要重复输出。如果给定问题,问询中有您不熟悉的词汇,请不要尝试重新表述它们。
返回5个不同版本。
## output format
[略]
这种改写可以增加关键词命中的概率,比如,假设RAG的语料原文是“入职手续”,那么与用户的初始提问“如何办理入职”相比,重写后的“入职手续如何办理” 在关键词匹配度上更接近“入职手续”,那么对应的文本块也就更容易被搜索出来。

策略2:样本提示同义重写
少量样本提示重写就是增强版的“同义重写”,在同义转写的提示词中给出例子,使得同义转写更加准确。
比如含例子的同义转写会是下面这样:
## Task:
根据给定问题,问询生成多个具有相同含义的表述,表述中可以有一样的词语,按不能完全一致,不要重复输出。如果给定问题,问询中有您不熟悉的词汇,请不要尝试重新表述它们。
返回5个不同版本。
## few shots
{
"user request": "长城到底有多长啊?我去年去看的时候走得好累"。
"rewrite": "长城的总长度是多少?"
},
{
"question": "我记得1斤是500克,那1公斤等于多少斤呀?"。
"rewrite": "把1公斤转换成斤"
},
{"question": "这段古诗写得真美,你觉得作者想表达什么意境呢?"
"rewrite": "这首诗的主要意境是什么?"
}
## output format
[略]
这样,同义检索会更加准确。
策略3:抽象化重写
这类方法的英文名叫step-back重写,是指从具体到抽象,比如用户问:
张三今天入职,他已经办完人事部门的手续,行政部门手续,还需要办什么手续?
可以改写为:
公司的入职流程中,办完人事和行政手续后,还需要办什么手续?
将实例抽象化的好处是可以增加检索成功的概率。因为改写之后,“张三”这个词不会出现在被检索知识库中。这种方法和刚才提到的增加样本提示重写策略正好相反。我把它称为增加样本提示重写的“逆向方法”。
具体的参考提示词是:
## 角色:
您是解决特定问题并提取更通用问题的专家,该问题可以找到回答特定问题所需的基本原则。
## 任务:
给定一个特定的用户问题,写一个更通用的问题,该问题需要回答才能回答特定问题。
如果您不认识某个单词或缩写词,请不要尝试重写它。写简洁的问题。
## output format
[略]
## input
{user request}
策略4:拆解任务重写
也就是将用户的输入拆成多条搜索Query,比如当用户问“山东和陕西两省最近有什么能源类的新闻”,就可以拆解为“山东省最近有什么能源类的新闻” 和“陕西省最近有什么能源类的新闻”。
在这类问题中,用户Query包含多个问题,我们需要分别搜索,然后进行汇总。参考的提示词可以是:
## 角色:
您是一个查询任务拆解助手,可以根据单个输入查询生成搜索查询。
## task:
给定一个用户问题,将其分解为不同的子问题,您需要查询完这些子问题才能回答原始问题。如果有您不熟悉的首字母缩略词或单词,请不要尝试重新表述它们。
策略5:HyDE重写(有假设答案重写)
HyDE的全称是Hypothetical Document Embeddings,直译的中文很难理解,我把这种策略按照意思翻译为:有参考答案的检索。意思是检索前先把用户问题发给大语言模型,让大语言模型给出答案,然后将用户的问题和答案一起作为Query进行检索。

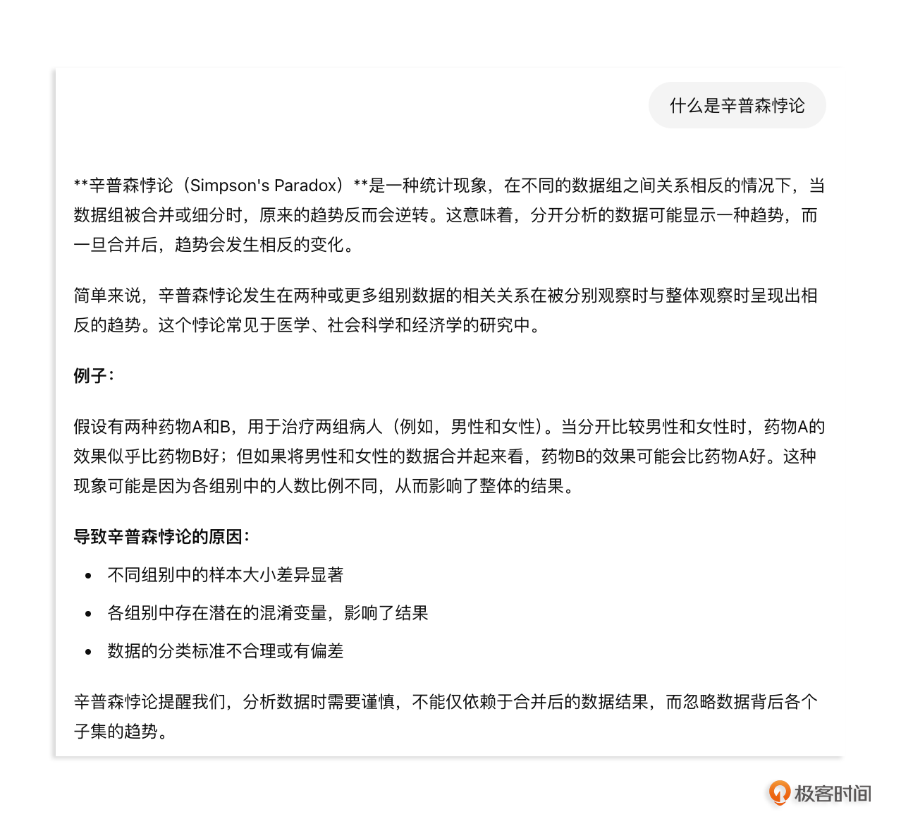
这个方法一般用在通用的词条搜索,比如用户搜索“什么是辛普森悖论”,大语言模型会输出如下文字。

然后我们将这段文字一起作为Query进行检索,在某些时候会增加向量命中的概率。
我把上述这些方法总结在下面的表格里。

其实Query重写的方法还有很多,比如将用户步骤拆解为小步骤分步检索。 但万变不离其宗,Query重写最根本的目的就是增加retrieval的几率。
到这里,你肯定会发现:哦~原来Query重写就是使用不同的提示词转写成不同的方式,这个简单~
但是下一个问题又来了:咱们有这么多的方法,那到底什么时候该用哪种方法呢?
我的回答仍然是:以用户的真实数据作为 few shots,让大语言模型自己来选择。你可以在提示词中写:选择合适的方法来重写Query,你有几种方法可以写,其中方法A适合什么样的情况,方法B适合什么样的情况,并举例说明。
具体的提示词可能是下面这样的。
## Role:
query重写高手
## Task:
given a query, rewrite the query...
## few shots
Query: "张三今天入职,他已经办完人事部门的手续,行政部门手续,还需要办什么手续?"
rewrite as: "公司的入职流程中,办完人事和行政手续后,还需要办什么手续?"
Query: "如何办理入职"
rewrite as: "入职手续如何办理。
如何完成入职流程。
如何进行入职手续。
新人必读。"
...[略]
## input:
这样,我们就完成了Query 重写的过程。 接下来就是Query路由了。
企业AI搜索中的Query路由
Query路由简单来说就是为Query找到正确的数据源。Query路由具体就是做三件事:
-
定义数据源分类
-
定义数据源的检索方法
-
定义路由规则
我们一个个来看。
定义数据源分类
数据源的分类可从多个维度来分,同时可以参考意图识别的分类。比如我们在上节课将企业AI搜索的意图识别分为以下几类,相应的可以列出对应的数据源。

定义好分类之后,就类似于你在Coze和Dify中建立了不同的知识库,这些知识库的形式可能是企业内部的wiki、某些垂直领域的网站、企业内部的数据库或者应用系统的接口返回。
定义数据源的检索方法
数据源分类定义好之后,接下来就是要让这些数据源里的内容被快速检索到。检索有很多种方法,我在这里列出几种给你参考:
-
向量库检索,比如本章第一个案例《智能说明书》中,我们提到了向量检索。
-
指定文本信息提取,在第二个案例《文本数据提取助手》里提到了在指定文本里找到对应的信息。
-
公共搜索引擎,比如在Google官方提供的搜索接口中,可以指定搜索的网站范围。从而更精准地找到用户所需。
-
数据库搜索,比如用户询问“今天在xx设备的总共产量是多少”,这时候可能需要调用生产数据库来查询,或者调用某个应用接口来查询。
这一部分是产品经理辅助开发同学完成的,开发完成之后,这些方法就被包装成一个个引擎,也就是访问不同数据源的接口,将Query作为一个参数输入接口,就能检索到对应的内容了。因此之前图中Query路由部分会变成下面这样。

定义路由规则
前两步准备好数据源和检索方法后,第三步就是定义“什么问题要去查哪个或者那几个数据源”。这一步最简单的方法就是用大语言模型来解决,你需要在提示词里描述清楚3件事。
-
用户的问题是什么,就是Query对应的意图识别、Query重写后的结果。
-
数据源的定义和内容描述。
-
数据源的访问方法。
其中,第三步的访问方法在开源框架LangChain和LlamaIndex中都有开箱即用的函数可以直接使用。
听到“函数”不要害怕,这里我们以内部生产数据问答和文本数据提取为例来写一段提示词,来说明大语言模型是如何选择路由的。
##Task
给你一个用户的查询问题,从以下内容中选择可能从中检索到问题答案的数据源。
## 数据源
[
{
"Routername":"QueryDatabase",
"RouterDescription": "企业内部的数据库或应用系统,可以回答公司内部应用的私有生产数据等内容",
"用户查询举例":
[
"5月份的总销量是多少",
"今年2月的生产量是多少"
]
},
{
"Routername":"ExtractTextFromDoc",
"RouterDescription": "执行用户指定的数据源的工作",
"用户查询举例":
[
"把这个文章里关于xx的数据提取出来汇聚成表格"
]
}
]
## Input:
用户查询:把这个文章里关于煤矿产量的数据提取出来汇聚成表格
Router:
你可以看到,为了让大语言模型做好Query分发到哪条路径的选择题,我们需要详细描述每条路由的名称(Routername)、描述(RouterDescription)、可以完成的Query举例等。
这个思路和我们在 03节中提到的Agent的Function Calling(函数调用)有点类似。在函数调用里,我们有时候也会把几个函数的schema作为提示词发给大语言模型,让大语言模型根据用户的诉求来选择其中一个函数。
实际上,这节课里提到的数据源中也用到了函数调用,比如我们需要调用Google搜索接口来获取公域信息,调用Text2SQL(将自然语言文本Text转换成结构化查询语言SQL)来获取数据库里的内容。
不知不觉中,我们就来到了如何让Agent学会使用工具的实战里,别急,关于Agent实用工具的更多内容,我们会在下一节课好好聊聊。
小结
最后,我们再来回顾一下产品经理在Query重写、Query路由中的两项工作。
-
Query重写是对搜索发起方的输入进行打磨,让Query更容易匹配到正确的内容。
-
Query路由是对被搜索对象进打磨,让搜索对象更容易被检索到。
在Query重写部分,产品经理需要针对各种Query 采用合适的重写方法,使得改写后的Query比原有Query更精准地检索到正确内容。产品经理要经常收集这些Query,同时,也要熟悉企业内部的检索资源,只有这样,才能让Query重写后更好地匹配到企业内部资源。
在Query路由部分,产品经理需要从不同维度梳理数据源,使得用户的Query能被更准确地分发到合适的数据源。
课后题
我们接着上一节课的作业说说这节课的任务。
上节课,你给自己的问题做了意图分类。接下来,请你对自己的问题做好分类,确定每种类别做合适的Query重写方法。之后将自己的知识库按工作、生活、学习这几个种类(或者其他维度)分类,建好知识库(你可以使用Coze、Dify),然后做一个简单的Query路由,试着将你的问题路由到不同知识库进行回答。
你可以观察:
-
Query重写对检索结果的准确率是否有所提升?
-
你的Query是否可以正确地被路由到对应的知识库呢?
欢迎你在留言区和我交流。如果觉得有所收获,也可以把课程分享给更多的朋友一起学习。我们下节课见!
精选留言
2025-02-07 17:54:23
上一家意图识别的提示词,## initilization 也有 "Intent": 。也是类似的疑惑,Intent 应该是返回的结果。
2024-10-21 09:45:12
2025-08-04 12:10:29
另外,流程中“意图识别”和“query”改写调换顺序,改写后query意图更清晰,是否可行?请老师解惑
2024-10-29 20:56:53