你好,我是产品二姐。
在前两个案例中,我们构建的产品是解决单一场景的问题,在技术上分别侧重RAG、提示词工程单项技术的运用。但在产品经理这个岗位上,我们也会遇到另外一种情况,尤其是对某些大型企业客户,也就是KA(Key Account)客户,他们往往需要的是一整套解决方案。
接下来的这个案例就属于这种情况,咱们会利用3节课的内容一起设计一个完整的企业级知识管理AI升级解决方案。
你将会看到:
第一节,我会从企业级的AI搜索应用这个需求谈起,对AI搜索这类产品做一个全景概览,重点讲述AI搜索类产品中意图识别。这相当于首先让你的产品学会倾听、理解用户的真实意图。而意图识别也是各种“对话类”产品中的必做部分。
第二节,在倾听、理解后,就是转述用户诉求,即 Query 重写,以便于最大化地检索到匹配的内容。
第三节,在这部分会用提示词工程,让Agent 具备规划、反思能力、工具使用能力,也就是 01节提到的,让Agent从第二级迈向第三级。
这三节结束之后,你可以通过同样的思路举一反三来解决企业中70%的知识类场景,并且整个案例会进阶使用到RAG、提示词、Agent设计这三项工程类技术。在你未来的岗位上,可以灵活运用,随时拿出来作为参考。
需求发现
2024年初,有个叫Perplexity的AI搜索产品获得千万用户的使用,并被英伟达CEO黄仁勋推荐,得到广泛传播。
我用两句话来对比AI搜索与传统搜索的区别:
-
在Google里,用户输入的是陈述性的关键词,比如“陕西省申报绿色矿山规定”,得到的是若干个网址链接。
-
而在Perplexity里,用户输入的是What、Why、How的问句,比如“陕西省申报绿色矿山有什么要求”,得到的直接是一个答案。

如果我们将知识管理分为“知识获取 -> 知识调用 -> 知识生产”三个步骤,那么AI搜索就是将传统搜索的知识获取升级到知识调用,把计算机对知识的处理能力整体向前推进了一步。
AI搜索在C端市场的运用也刺激了企业用户的诉求,我们的客户很自然地就想到了将AI搜索用在企业的私域中。尤其是在大型企业的运作中,每家企业都有自己的私有知识,而公域的AI搜索不能解决企业内部的问题。
在这样的需求诞生的同时,我们也看到前阿里达摩院副总裁贾扬清在一次Demo中使用500行代码就实现了AI搜索,并且将代码开源。
有需求,有开源的实现方法,就促成了项目的启动。
AI搜索背后的技术实现
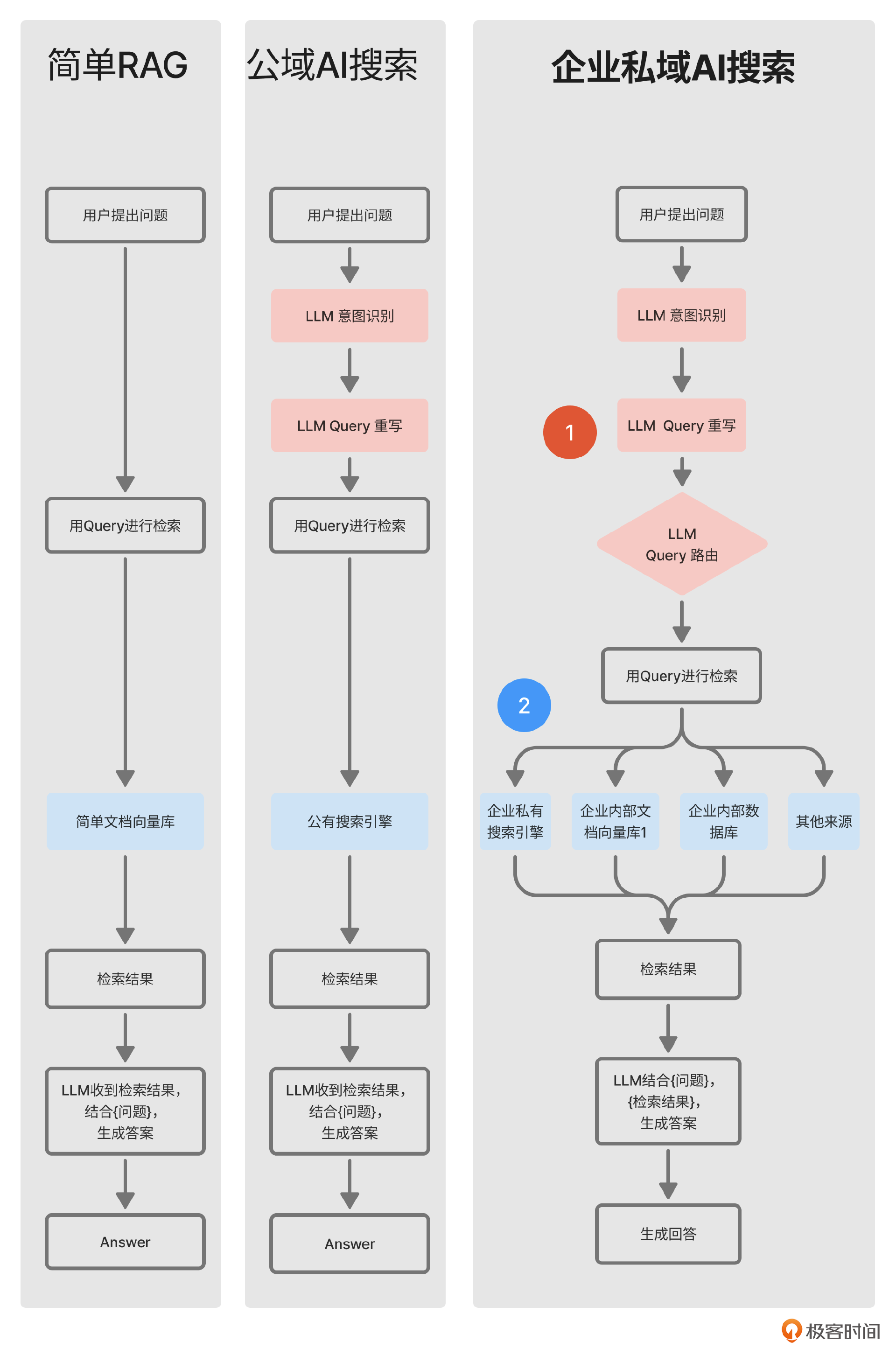
AI搜索中最核心的技术是RAG, 但它比我们在第一个案例中的RAG更加复杂。我用一个图来对比一下我们之前讲的简单RAG和AI搜索里的步骤。为了更加强调二者的不同,我省略了图中RAG的详细步骤,如果需要复习RAG流程的同学可以参考 03节的内容。

在这张图里,你会看到企业私域AI搜索、公域AI搜索和RAG搜索相比,有两处不同。
第一处不同是,在检索数据源之前,企业私域AI搜索需要对用户输入的Query做三次处理。
-
意图识别。
-
Query重写。
-
Query路由。
前两步本质上是将自然语言转换为适合大语言模型提示词,你可以理解为语言的预处理。而第三步Query路由就像是一个问题分发器。比如当用户的问题和HR相关,就去HR知识向量库里去寻找;如果和技术相关,就去技术知识向量库里去找;如果同时和两个向量库相关,那么也可以同时去两个向量库里寻找。
第二处不同是资料来源不同。
-
简单RAG的资料来源是用户指定的文档。
-
对于公域AI搜索来说,资料来源是搜索引擎给出的结果。
-
对于企业来说,大部分情况下,资料来源是企业内部的知识库;当然如果企业知识原本有比较好的搜索支持(比如有的企业会直接使用Algolia这类的企业级Search服务来支持企业内部wiki的搜索),也可以是原有企业知识库里的搜索结果。
注意,资料的来源会根据企业自身情况不同而不同,我们在这里就不进行详细论述。这节课我们重点说意图识别。
企业AI搜索中意图识别
简单来说,意图识别就是让计算机从语言表述中探查用户真正想要做的事情。
我们通常的做法是首先定义意图分类,然后将用户意图进行分类,按照分类选择不同的解决路径。因此,在特定场景下,意图识别更准确的叫法应该是“意图分类”。
比如在银行客服这个场景,可能会定义以下几个类别:
-
存款
-
取款
-
查询
-
理财
-
办理银行卡
-
其他
-
不相关
我们需要将用户的意图分在这几类业务中,然后导向不同的路径去执行后续业务流程。
实际上,意图识别的诞生最初就是为了服务对话机器人这类场景。因为在对话里,用户的输入不是通过点击某个确定页面、按钮、选项来实现的,而是通过任意语言来实现的。类似的企业内部AI搜索这个场景里,用户的输入同样也存在很强的不确定性。
在这种情况下,意图识别会有两个好处。
一是分类有助于在AI搜索的后续流程中展开不同的处理方式。比如当用户输入“招商银行官网”时,直接输出官网网址即可,无需展开AI探索的过程;当用户输入“招商银行有哪些稳健的理财产品”时,则全网搜索这个问题,再进行总结。
二是可以把它想象成问题过滤的阶段,比如在银行场景中,当用户输入 “xxx的父亲是谁”之类不相关的问题时,可以把这些“噪音提问”过滤掉,无需占用内部资源。
在大语言模型还没有被广泛认可的时候,意图识别是自然语言处理学科中的一大复杂工程, 算法工程师们要针对不同场景训练不同模型。这个训练过程有以下五步,其中每一步又都会细分出一些选项。

而在大模型出来之后,这样的分类能很轻松地通过几句提示词来解决。
## task:
用意图标记来自对话的用户消息。仅使用意图的名称进行回复。
这些意图标记必须是从以下选项中选择一个或多个:
- 存款
- 取款
- 查询
- 理财
- 办理银行卡
- 其他
- 不相关
## Few shots
对话:"存1000到我的尾号是3432的储蓄卡"
Intent: 存款
...[略]
## input
对话:"最近有什么稳定收益的理财产品"
Intent:
而且,随着用户使用的次数变多,我们还会收集到新的意图分类,再把这些新的意图分类更新到意图列表里,通过这个迭代过程,意图识别的分类会越来越多,也会变得越来越准确。
于是,意图识别就变成了下面这样的流程。

通过这种对比我们可以看到,大语言模型不仅颠覆了旧有方法中的选择机器学习模型、训练模型、评估模型这三个步骤,同时由于语义理解能力的增强,意图分类能力也会更强。颠覆且更强,这就是典型的技术革命出现的标志。
接下来,我们再借着这节课的“企业AI知识搜索”案例,来看看怎么进行意图识别。
- 定义意图分类
借用上个案例场景扫描的思路,我们甚至可以把所有知识类场景作为意图分类的定义,这种分类是按后续的回答流程来分类的。比如数据分析类的意图,可能要走查询数据库的流程,而咨询总结类的意图,要走查询当天专业新闻的流程。

- 撰写提示词,让LLM分类用户意图
我们简单定义上述分类,并将表格中的例子作为提示词的few-shots,然后使用大语言模型,即可对用户的提问进行意图识别。
## Role:意图识别能手
## Task:
对用户的要求和语言能进行分类,分类包含以下种类
{分类列表}
如果不在分类列表里,将intent 定义为"其他"。
如果用户询问私人生活问题时,将intent 定义为"不相关"
## Few shots:
User: 审查一下这个文档是否符合公司的对外宣传规范
Intent: 合规审查
User: 本月公司的订单总额
Intent: 内部生产数据
/* [略]*/
## 格式
/*[定义输出格式]*/
## initilization
{
"User": {User request}
"Intent":
}
当然,我们还有其他方法来获得分类,比如:
-
如果企业内部有原有的搜索记录,则可以从历史的搜索关键词开始突破,通过人工+大语言模型辅助的方式来总结出分类。
-
如果企业的知识库有较好的垂直分割,则可以按照垂直业务总结出HR、IT、财务报销、销售知识、售后等类别。
- 意图分类迭代
随着用户使用次数的增多,我们不断收集用户搜索行为,将意图识别做得越来越准,让AI搜索工具的倾听、洞察需求的能力越来越强,之后的AI搜索才能在企业应用时输出准确的答案。
到这里可以看到,原有的意图识别过程在大语言模型出来之后,在速度和效率上几乎是有百倍的提升。
阶段复盘
最后,我想总结一下这一节课中产品经理的具体工作。
一是需求发现:从一个toC应用爆发发现了toB应用的诉求。其实,toB的场景往往不容易被人看到,这就导致我们在做toB场景的时候往往难以下手。从toC应用中参考是一个寻找场景的方法。比如Google搜索就带动了企业内搜索的工具Agolia等一批公司的诞生,这在AI行业也是类似的。
二是需要为AI产品的意图识别收集有效的数据,选择合适的维度来定义意图分类,并调教好提示词让大模型能正确识别意图。意图识别的应用范围非常广,学会了如何做AI搜索里的意图识别,其他场景的意图识别也可以举一反三。这一部分类似于之前在互联网产品经理时的数据洞察工作,产品经理需要从已有的业务诉求和数据中持续观察、总结。
那么,当AI搜索工具通过意图识别学会倾听之后,接下来就是让它学会将自己的理解用适合机器检索的方式表达出来,也就是Query重写和Query路由。我们下节课继续。
课后题
在这个案例中,我们看到了一个企业构建私域AI搜索的过程,其实用同样的方法,你也可以用Coze 或者Dify 像我们在第一个案例中一样,打造一个自己个人的私域AI搜索。
你可以将你熟悉的语料,比如你关注的微信公众号内容、知乎问答等按照领域分类,然后将你平时在学习、工作中遇到的问题积累起来,也按照这个领域进行分类;这样你就得到一系列的“问题 <-> 意图分类”数据对。
然后,选定一个大模型(比如智谱的ChatGLM),看看模型是否能对你的问题进行准确的意图识别,如果不能,考虑修改你的提示词,直到可以准确识别为止。
这样你就完成了打造个人私域AI搜索的第一步,为下一节的练习做好准备。
欢迎你在留言区和我交流。如果觉得有所收获,也可以把课程分享给更多的朋友一起学习。我们下节课见!
精选留言
2024-10-13 21:22:50
2025-02-25 16:33:15
2025-08-01 14:18:20
2025-05-09 10:56:55
2025-03-20 12:02:32