你好,我是柳博文。
课程正文已经完结,不知道你的学习动态如何?这次加餐我们继续更新后三章思考题的答案。
还是建议你学习课程之后,先尝试自己完成课后题目,然后再对照参考答案,这样能更好地帮助你查漏补缺。
因为后面的内容,如果只听音频的话不太容易跟上,所以我建议你直接看文稿。我把每节课的题目和答案放在了一起,我把每节课的超链接也放在了文稿里,方便你跳转复习。
第四章
第十五节课
Q:数据的千人千面与UI的千人千面有哪些相似之处?又有哪些不同?
A:相似:两者均需要构建人群画像,均需要进行数据的埋点、收集和分析,根据需要算法的帮助推荐,目的都是让产品更加符合用户的使用习惯。
不同:数据的千人千面是从后端数据维度考虑的。它是基于后端数据和背后推荐算法(机器学习,深度学习)等推荐来完成的,所有的操作都在服务端实现了。
而UI的千人千面是从UI维度出发,让UI也能够理解用户,通过构建人群画像、埋点做数据收集和分析,再通过端侧的AI模型进行预测,实时重排,让不同用户都使用到自己喜欢的页面。
第十六节课
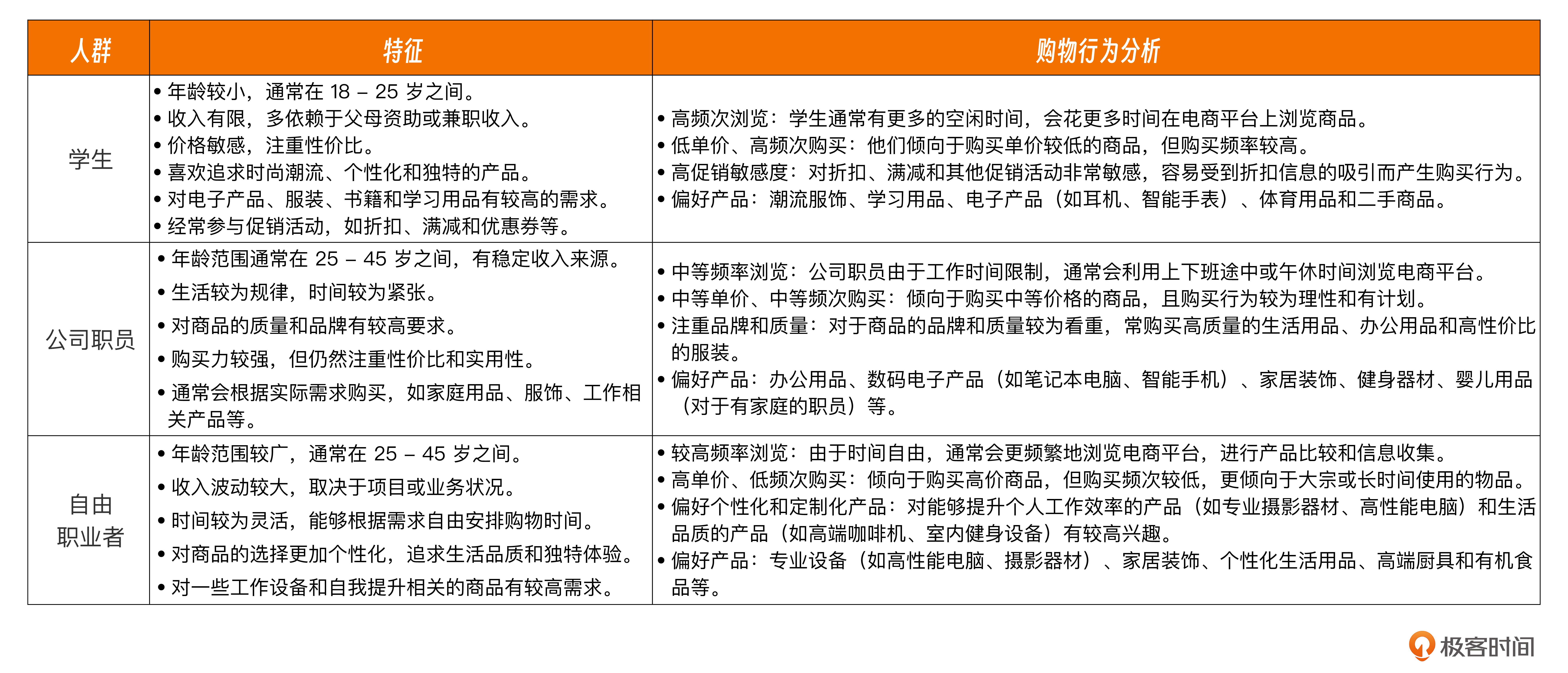
Q:这节课里我们将用户年龄作为关键指标,分析了不同年龄段用户的特质。那么以职业(学生,公司职员,自由职业)来划分用户的话,你觉得会找到哪些特征呢?
A:不同职业的用户在电商平台上的行为模式和购物偏好各不相同。通过职业划分,可以更有针对性地优化推荐策略和营销活动。

第十七节课
Q:这节课里,我们通过热力图分析了用户在电商H5页面上的点击行为,并根据性别和年龄段对点击数据进行了细分分析。同时,我们观察到页面点击行为具有长尾效应,数据呈递减趋势。
作为一名前端工程师,根据这些数据分析结果,你有哪些优化页面交互设计和用户体验的思路呢?
A:根据用户点击行为数据,可以采取以下技术方案来优化页面的交互设计和用户体验。
-
动态内容加载和展示优化:根据热力图的点击数据,使用懒加载技术来优化页面加载速度。对于点击率高的区域,确保其内容和资源优先加载,使用户能够快速看到他们感兴趣的内容。对于点击率较低的长尾区域,使用懒加载或按需加载来减少初始页面加载时间。
-
个性化 UI/UX 调整:基于性别和年龄段的数据分析结果,可以使用前端框架(如 React 或 Vue)动态调整页面布局和内容。例如,根据用户的性别和年龄段加载不同的CSS样式或布局模板,以提升用户体验。
-
交互热点的高亮显示和反馈:使用数据分析结果,将用户高点击区域的交互元素(如按钮、链接)进行视觉上高亮显示或增加交互反馈(如按钮悬停动画、点击反馈),吸引用户进一步互动。
-
优化长尾内容区域的可用性:针对长尾效应中点击率较低的内容区域,可以增加引导性的工具提示或推荐内容,以引导用户探索更多内容。
通过这些前端技术方案的实现,可以有效优化页面的加载速度、交互设计和用户体验,进而提升整体页面的点击率和用户参与度。
第十八节课
Q:这节课中,我们选择了皮尔逊和 Apriori 两种传统算法来进行实验,那么,除此之外还有哪些适合课程实验数据结构和内容的传统算法呢?
A:余弦相似度(Cosine Similarity)
作用:用于计算两个向量之间的相似度,通常用于文本挖掘中,判断两个文档的相似程度。也广泛应用于推荐系统和聚类分析中。
杰卡德相似度(Jaccard Similarity)
作用:用于衡量两个集合的相似性,计算的是两个集合的交集与并集的比值。常用于聚类、分类、推荐系统中。
EM算法(期望最大化算法)
作用:用于在含有隐变量的模型中求解最大似然估计,常用于聚类、混合模型等。
随机森林(Random Forest)
作用:通过构建多棵决策树并通过投票或平均来进行分分类或回归。对抗过拟合能力强。
第十九节课
Q:为什么不能将UI的重排放在服务器端?
A:这是一个很值得思考的问题,现代前端框架的产物都是以bundle.js的形式进行下发,然后,在客户端处使用JavaScript的方式进行页面的渲染。但CSR的方式多了在客户端执行JavaScript的时间,往往性能不那么尽如人意,在要求秒开的业务上无法满足要求。
那么,我们就可以使用SSR的方式在服务端完成页面的拼接,这样就省去在客户端执行JavaScript的时间,性能上会有明显的提升。但是这又让基于数据做个性化推荐为难了,因为个性化推荐往往需要满足“千人千面”,这才仅仅是数据层面的千人千面,这会造成服务器巨大的开支。
如果将课程所讨论的UI层面的千人千面也放在服务端拼接完成再下发,那更会是巨大的资源开支。
所以,将UI的重排放在端侧,这也是一个相对合理,符合技术潮流的操作。再结合一些性能优化的手段,便可做到均衡地调控。但将模型放在客户端上运行,这对JavaScript又是一个巨大的考验,这个部分我们在加餐部分还会展开,你可以看看我们的第二十四节课。
第二十节课
Q:在“纵向”这个方向上,前端可以做哪些优化工作来提升漏斗转化数据呢?
A:这个问题我们可以使用一个实例来回答,你是否关注过,各大电商场景的完成支付的步骤变得越来越短呢?
例如你在某宝看到一个商品 选定SKU之后,点击购买就能够直接拉起一个快速支付的底部抽屉组件来完成支付。而不是以前经由各种来回的路由跳转,才能到支付页面完成下单。这其实就是在优化“纵向”上的用户体验,缩短用户的操作路径,更快捷地下单支付。
同理,任何契合用户心态的纵向优化逻辑,都能够为用户带来不错的产品体验的提升,这也就是如何进行纵向优化的方向。在这个过程中,我们就可以使用课程讲过的思路,进行人群运营模型进行人群分析与匹配,分析用户操作路径进行纵向的用户路径推荐。
第五章
第二十一节课
Q:这节课我们学习部署使用了chatGLM-6B模型,我相信你对个人本地化部署大模型有了一些新的思路,那么,除了chatGLM-6B,还有哪些文本大模型可以在PC上进行本地部署和使用呢?
A:我列出一些比较有代表性的模型供你参考。

第二十二节课
Q:通过Stable Diffusion就能直接生成设计原型稿,理论上讲就可以无限制地生成UI界面了,这与我们第四章实现的UI千人千面有什么联系呢?
A:千人千面本质上是要为用户推荐更加青睐的UI设计,以此提升用户体验来提升商业数据的转化。
在这个过程中,我们需要不断地实现AB实验来产生数据,并且寻找UI设计和用户数据之间的联系。理论上来说,UI设计越多越好。但是UI的设计总是需要设计师产出的,面对人力有限的情况,就能使用Stable Diffusion来协助设计师生产更多的UI设计,沉淀更多用于AI训练的UI设计物料。
第二十三节课
Q:对于前端开发者来说,未来应该如何更好地融入视频生成的大模型生态中?你可以尝试从前端工程师角色变化、如何结合前端技术优化 AI 生成效果等方面聊聊你的想法。
A:想要融入视频生成的大模型生态,前端工程师可以考虑以下切入点。
-
AI生成技术的局限性:当前的视频生成大模型仍有一定的局限性,比如生成速度、细节控制等问题。那么如何结合前端技术来优化用户体验,提升生成效果呢?
-
前端工程师的角色变化:随着AI生成技术的普及,前端开发者不仅仅是界面搭建者,还逐渐参与到内容生成和创作中。这种角色的变化对前端开发者提出了新的挑战,你认为有哪些AI生成的知识和技能值得学习呢?
-
生成内容的个性化与多样化:如何结合大模型的生成能力,为用户提供个性化的内容定制服务?如何在不影响用户体验的情况下,动态生成符合用户需求的视频内容?
-
生成模型与用户数据的结合:未来可以尝试将用户的行为数据与视频生成模型相结合,根据用户的历史操作和偏好,生成更符合用户需求的视频内容。这需要前端工程师深入了解AI模型和用户数据之间的联系,并在技术实现上做好桥接。
第六章
第二十四节课
Q:使用WASM进行加速推理的过程中,主要是优化了什么部分?
A:使用WASM的方式,能够将其他高级语言通过编译器直接编译为V8可运行的字节码,这样直接在前端运行,就省去了V8编译解析JavaScript源码的时间,以此达到加速推理的目的。
第二十五节课
Q:除了课程里提到的机会,你觉得未来前端工程师还有哪些潜在机会呢?
A:这同样是一个开放性问题,我这里列出一些自己想到的方向供你参考。
3D 界面与交互设计
元宇宙中的很多场景将是三维虚拟世界,前端工程师需要掌握 3D 图形处理技术,例如 WebGL、Three.js 和 Babylon.js。与传统的 2D 页面不同,3D 用户界面的设计和实现将成为未来的核心需求,包括虚拟世界中的交互方式、物理模拟、角色动画等。
虚拟现实 (VR) 和增强现实 (AR) 开发
随着 VR 和 AR 设备的普及,前端工程师可以参与到这些设备的应用开发中。例如,使用 WebXR API,可以为元宇宙创建虚拟和增强现实体验。这将包括为不同平台和设备(如 Oculus、HoloLens)设计的沉浸式用户体验。
实时渲染与性能优化
由于元宇宙中的场景往往复杂且动态,前端工程师将面临性能优化的挑战。需要处理大量实时渲染、动态加载内容和多用户同步的需求,这意味着需要深入理解图形渲染和网络性能的优化技巧,利用如 WebGPU 等更高效的渲染技术。
分布式系统与区块链
元宇宙会涉及大量的分布式架构,前端工程师需要学习如何与区块链等去中心化技术集成。例如,创建去中心化的应用(DApp),用于管理虚拟资产和身份验证。智能合约的交互和前端与区块链的集成也会成为一个新的领域。
虚拟人物与内容生成
AI 在元宇宙中将会扮演重要角色,前端工程师可以结合 AI 技术,帮助开发虚拟人物、自动生成内容(如 AI 生成场景、对话、动画)。例如,利用 MuseV 等生成虚拟人视频、Stable Diffusion 等生成图像,前端可以负责这些内容的渲染和交互。
跨平台体验与适配
元宇宙不仅限于桌面或移动设备,还包括多种不同的设备和平台。前端工程师需要掌握跨平台开发技术,确保在各种设备(如桌面、手机、VR 设备等)上提供一致的用户体验。掌握适应性设计、多设备渲染优化和跨平台技术(如 WebAssembly、PWA)将是必备技能。
社交与协作功能
元宇宙的社交和协作是核心功能之一,前端工程师可以参与开发实时通信、虚拟空间中的多人交互功能,例如多人虚拟会议、虚拟展览、实时协作设计等。这些功能的实现通常涉及 WebRTC、Socket.io 等技术。
智能合约和数字资产
元宇宙中会有大量的数字资产交易和管理,前端工程师可以参与开发与 NFT(非同质化代币)、虚拟货币相关的用户界面,确保用户能够轻松地创建、展示、交易虚拟物品。
在未来,前端工程师不仅需要传统的 HTML、CSS、JavaScript 技能,还需要深入理解 3D 渲染、VR/AR 开发、实时通信和区块链技术,才能抓住元宇宙带来的广阔机会。
以上就是后两章思考题答案的全部内容。
最后,希望你能抽几分钟填一下结课问卷,我会参考同学们的意见持续优化课程。

精选留言